使用牛樟芝菌絲體的活性成分,透過雙重滅活 STAT3 和 src 活性,促進細胞分化並恢復化療敏感性,從而靶向癌症起始細胞
摘要
癌症起始細胞(CIC)代表癌細胞的一個亞群,負責腫瘤的生長和對化療的抵抗。在此,我們首先使用基於細胞的乙醛脫氫酶(ALDH)活性測定來鑑定從牛樟芝菌絲體萃取物(ACME)中純化的活性成分YMGKI-2(也稱為Ergone)可有效消除ALDH活性並消除頭頸鱗狀細胞癌細胞 (HNSCC) 中的 CIC。因此,YMGKI-2 處理抑制了具有富集 CIC 的球細胞的自我更新能力和乾性特徵基因(Oct-4 和 Nanog)的表達。此外,YMGKI-2處理的球形細胞表現出CIC特性的降低和細胞分化的促進,但沒有顯著的細胞毒性。 YMGKI-2 治療也減弱了 HNSCC 細胞的體內致瘤性。從機制上講,YMGKI-2 的治療導致 STAT3 和 Src 失去活性。最後,YMGKI-2 和標準化療藥物(順鉑或氟尿嘧啶)的聯合治療恢復了球形細胞和順鉑抗藥性的 HNSCC 細胞的化療敏感性。我們共同證明 YMGKI-2 治療可有效誘導 CIC 分化並降低致瘤性。此外,YMGKI-2和常規化療的合併治療可以克服化療抗藥性。這些結果表明,YMGKI-2 治療可用於透過靶向 CIC 來改善頭頸癌治療的未來臨床反應。 /12/oncotarget-07-73016-g001.jpg" alt="圖1" />
圖1. CIC 亞群減少,但…
圖1. 減少CIC 亞群,但不影響YMGKI-2 處理的HNSCC 細胞或…
圖1. 減少CIC 亞群,但不影響YMGKI-2 處理的HNSCC 細胞或球形細胞(A ) 化學從牛樟芝菌絲體分離出的 YMGKI-2 (Ergone) 的結構。 (B) HNSCC 細胞(SAS-P 和 OECM1-P)接著以 YMGKI-2 處理 24 小時;以 ALDEFLUOR™ 流式細胞儀檢測細胞內 ALDH 活性。 BODIPY-氨基乙醛 (BAAA):BAAA 是 ALDH 的螢光底物。 DEAB(一種 ALDH1 酶的特異性抑制劑)用作陰性對照。 (C) 長條圖顯示 (B) 組中 ALDH 陽性細胞的定量。 (D)以流式細胞儀分析YMGKI-2處理的HNSCC細胞的CD44陽性細胞的表達譜。長條圖顯示 CD44 陽性細胞的定量。 (E) 以 0、4、10 或 20 μg/ml 的 YMGKI-2 處理親代細胞(SAS-P 或 OECM1-P)或球細胞(SAS-S 或 OECM1-S) 24小時後,用碘化丙啶(PI)染色,然後以流式細胞儀檢查。 PI陰性細胞被記錄為活細胞。數據為三個獨立實驗的平均值±SD(*p<0.05)。
圖2. 乾特性降低和增強…
圖2. YMGKI-2 處理後球體細胞的干性特性降低,分化增強
(…
圖2. 球體細胞的干性特性降低,分化增強YMGKI-2 處理細胞 (A) 球細胞 (SAS-S 和 OECM1-S) 用不同濃度的 YMGKI-2 處理 24 小時,然後用抗 CK18 抗體染色,二次抗體與Cy5螢光染料綴合併以流式細胞儀檢測。長條圖顯示 CK18 陽性細胞的定量。 (B) 免疫印跡顯示經過或未經指定處理的球細胞中外皮蛋白和 GAPDH 的表達。 (C) 收集 YMGKI-2 處理的球狀細胞(SAS-S、OECM1-S 和 Primary-S)的粗細胞萃取蛋白,並透過針對抗 Oct-4、抗Nanog 或抗GAPDH 抗體如圖所示。不同粗細胞萃取物的GAPDH蛋白的免疫活性訊號稱為上樣對照。 (D)用YMGKI-2處理球體細胞(SAS-S、OECM1-S和Primary-S)24小時,並檢查YMGKI-2處理的細胞的球體形成能力。白色箭頭表示球體。長條圖顯示了球體數量的量化。數據為三個實驗的一式三份樣本的平均值±SD(*P<0.05)。
圖 3. 體外惡性腫瘤減少
圖3. 用YMGKI-2 處理的球形細胞的體外惡性程度降低
( A )…
圖3. 降低用YMGKI-2處理的球細胞的體外惡性腫瘤(A) 用不同濃度的YMGKI-2處理24小時的球細胞(SAS-S、OECM-1-S和Primary-S),然後,鋪在軟瓊脂上並生長12天。檢查YMGKI-2處理的細胞的集落形成能力。數據為三個實驗的一式三份樣本的平均值±SD(P<0.05)。 (B) 用不同濃度的 YMGKI-2 處理 24 小時的球細胞(SAS-S、OECM1-S 和 Primary-S),然後鋪板到 Transwell 上。如材料與方法所述分析YMGKI-2處理的細胞的遷移能力。
圖4. 異種移植腫瘤的衰減生長…
圖4. YMGKI-2 治療的HNSCC 體內異種移植腫瘤生長的減弱
( A...
圖4. 減弱YMGKI-2處理的HNSCC體內異種移植腫瘤生長的變化曲線(A) 將經10 μg/ml YMGKI-2預處理24小時的SAS細胞皮下接種到裸鼠體內,觀察腫瘤生長和移植瘤的曲線。當腫瘤變得明顯時,在第13、15和20天腹腔注射20mg/kg的YMGKI-2。誤差線對應 SD。 (n=3;*P<0.05)。
圖5. YMGKI 恢復化療敏感性-2 處理...
圖5. YMGKI-2 處理的球形細胞和順鉑抗藥性細胞中恢復的化學敏感性
球形細胞... p> 圖5. YMGKI-2 中恢復的化學敏感性處理的球形細胞和順鉑抗藥性細胞球形細胞(SAS-S、OECM1-S 和Primary-S)單獨用10 μg/ml YMGKI-2 處理或與(A) 共同處理順鉑 (10 μM) 或 (B) 5-FU (25 μM)。透過MTT測定測定細胞活力。 (C) 球狀細胞 (Primary-S) 或 (D) SAS 順鉑抗藥性細胞 (SAS-CisPtR) 單獨處理或與 YMGKI- 共同處理。 10 μg/ml) 和順鉑(10 μM)。將藥物處理的細胞與膜聯蛋白 V 和 PI 共染色,然後收集共染色的表達譜(左圖)。繪製膜聯蛋白 V 和 PI (膜聯蛋白 V+/PI+) 呈陽性染色的細胞百分比以指示死亡細胞(右圖)。 (#CI<0;組合指數(CI))。數據為三個實驗的一式三份樣本的平均值±SD(*P<0.05)。
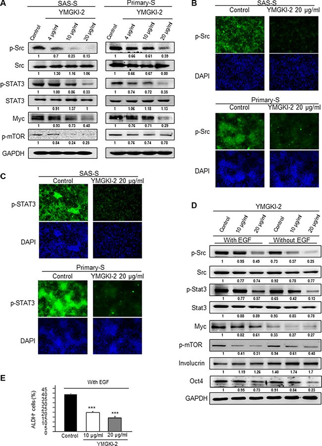
圖6. STAT3 和STAT3 失活Src…
圖6. YMGKI-2 處理使STAT3 和Src 活性失活
( A ) 粗…
圖6.失活YMGKI-2 處理對STAT3 和Src 活性的影響(A) 收集YMGKI-2 處理的球形細胞(SAS-S、OECM1-S 和Primary-S)的粗細胞萃取蛋白並以免疫印跡進行分析抗 p-Src、抗 Src、抗 p-STAT3、抗 STAT3、Myc、p-mTOR 或抗 GAPDH 抗體,如圖所示。不同粗細胞萃取物的GAPDH蛋白的免疫活性訊號稱為上樣對照。以一抗p-Src (B) 或p-STAT3 (C) 以及偶聯FITC 螢光染料的二抗染色的SAS-S 和Primary-S 的免疫螢光照片。藍色螢光錶示 DAPI 核染色。 (D) 在沒有或存在20 ng/ml EGF 的情況下,用YMGKI-2(10 或20 μM)處理的SAS 細胞或對照細胞(乙醇)在無血清培養基下培養,然後,收集粗製細胞裂解物,並使用所示抗體進行免疫印跡分析(一抗列於補充表S1中)。 (E) 在沒有或有20 ng/ml EGF 的情況下,用YMGKI-2(10 或20 μM)處理的SAS 細胞或對照細胞(乙醇)在無血清培養基中培養;然後;以 ALDEFLUOR™ 流式細胞儀檢測細胞內 ALDH 活性。長條圖定量 ALDH 陽性細胞。
圖 7. 與 Src 共同處理和…
圖7. Src 和STAT3 抑制劑聯合治療降低了球體形成能力,並且…
圖7. Src 和STAT3 抑制劑聯合治療降低了球體形成能力和CIC 標記物表達HN-CIC (A) SAS-Sphere 細胞單獨處理或與 Src(AZM 475271;10 μM)和 STAT3 抑制劑(WP1066;10 μM)共同處理 24 小時。然後;收集粗細胞裂解物,並以蛋白質印跡評估多能幹細胞標記物(Oct4和Nanog)和上皮分化標記物(Involucrin)的蛋白質水平。 (B) 將球細胞的單細胞懸浮液與Src和STAT3抑制劑單獨處理或共同處理24小時,然後在14天後評估處理的球細胞的球形成能力。箭頭指示球體細胞。 (C) 以 FACS 分析測量藥物處理細胞中的 CD44 陽性細胞。 (D) YMGKI-2 抑制乾性特性和致瘤性但促進頭頸癌起始細胞 (HN-CIC) 分化的假設模型。 YMGKI-2直接或間接抑制Src/Stat3通路,該通路在維持頭頸癌的CIC特性中發揮重要作用。 所有人物 (7)