牛樟芝輔酶 Q0 具有根除抗藥性細菌和減輕角質形成細胞發炎的作用,可改善小鼠感染的異位性皮膚炎
摘要
異位性皮膚炎(AD)是一種因皮膚屏障功能受損而導致的發炎性皮膚病,通常伴隨金黃色葡萄球菌感染。已知來自牛樟芝的苯類化合物具有抗菌和抗發炎活性。本研究旨在探討苯類化合物治療細菌感染的 AD 的潛力。針對耐甲氧西林菌株篩選化合物。金黃色葡萄球菌(MRSA)。輔酶 Q0 (CoQ0),A 中的關鍵成分。 cinnamomea,表現出最強的 MRSA 生長抑製作用。我們進一步測試了CoQ0對浮游和生物膜MRSA的抑製作用。這項工作也以活化的角質形成細胞和體內實驗性 AD 小鼠為模型,探索 CoQ0 對 AD 的潛在功效。 CoQ0對MRSA的最低抑菌濃度(MIC)和最低殺菌濃度(MBC)為7.81 μg/ml。研究發現 CoQ0 可以有效消除生物膜 MRSA 並減少生物膜厚度。 CoQ0 透過抑制 DNA 聚合酶和拓樸異構酶來殺死 MRSA。蛋白質體學檢測顯示 CoQ0 還可以減少核醣體蛋白。在抗發炎研究中,發現 CoQ0 下調 HaCaT 細胞中白血球介素 (IL)-6、趨化因子(C-C 基序)配體 (CCL)5 和 CCL17 的表達。 0.5 μg/ml 的 CoQ0 可以將 HaCaT 活化減少的絲聚蛋白恢復到正常對照組。我們使用卵清蛋白 (OVA) 並局部應用 MRSA 在小鼠中建立了細菌感染的 AD 樣模型。局部CoQ0遞送使AD樣病變中MRSA的存在減少了>90%。 CoQ0 透過減少 IL-1β、IL-4、IL-6、IL-10、幹擾素 (IFN)-γ 和嗜中性球浸潤,改善 AD 樣傷口的紅斑、屏障功能和表皮厚度在病變皮膚中。因此,CoQ0 被認為可以有效緩解與細菌負荷相關的AD 症狀。 - g001.jpg" alt="圖 1" />
圖 1
抗菌活性測定…
圖 1
肉桂萃取物苯類化合物抗菌活性的測定。 (A) 化學...
圖1 肉桂萃取物苯類化合物抗菌活性的測定。 (A) 苯環的化學結構。 (B) 以瓊脂擴散測定法測量苯類化合物處理的 MRSA 抑制區域。 (C) 以瓊脂擴散測定法測量 CoQ0 處理後的 MRSA、金黃色葡萄球菌和 VISA 的抑制區域。 (D) 不同濃度CoQ0處理48 h內MRSA的生長曲線。 (E) 以流式細胞儀測定浮游活/死 MRSA 菌株。 (F) 螢光顯微鏡下觀察到的浮游活/死 MRSA 菌株。每個數值代表平均值±SEM (n = 4)。 ***p < 0.001; **p < 0.01; *p< 0.05。
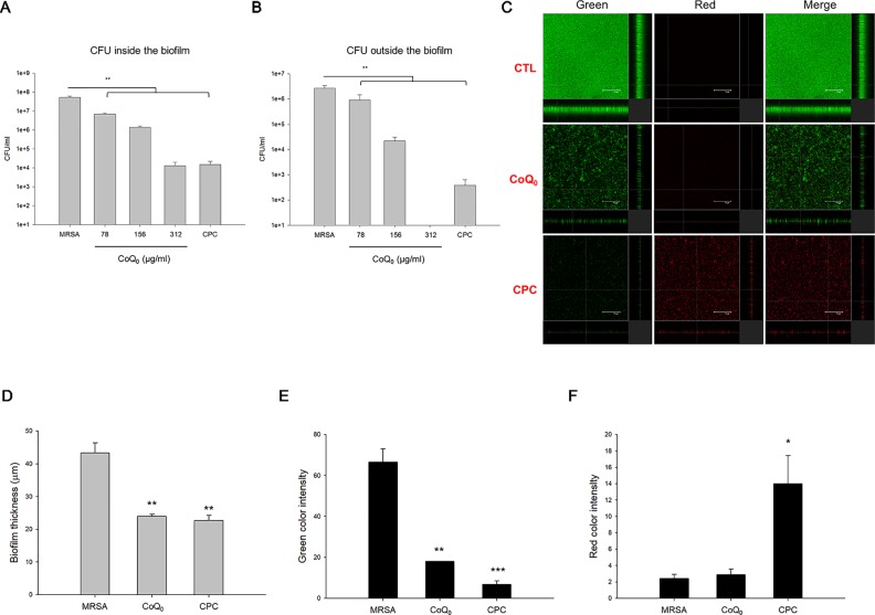
圖2
< p> 生物膜MRSA 的測定…圖2
CoQ 0 對生物膜MRSA 抑制的測定。 (A) MRSA CFU…
圖 2 CoQ0 對生物膜 MRSA 抑制的測定。 (A) 生物膜內的 MRSA CFU。 (B) 生物膜外的 MRSA CFU。 (C)CLSM分析生物膜的三維影像。 (D)透過CLSM分析對應的生物膜厚度。 (E) MRSA 生物膜綠色螢光強度(活細菌)的定量。 (F) MRSA生物膜紅色螢光強度(死細菌)的定量。每個數值代表平均值±SEM (n = 4)。 ***p < 0.001; **p < 0.01; *p< 0.05。
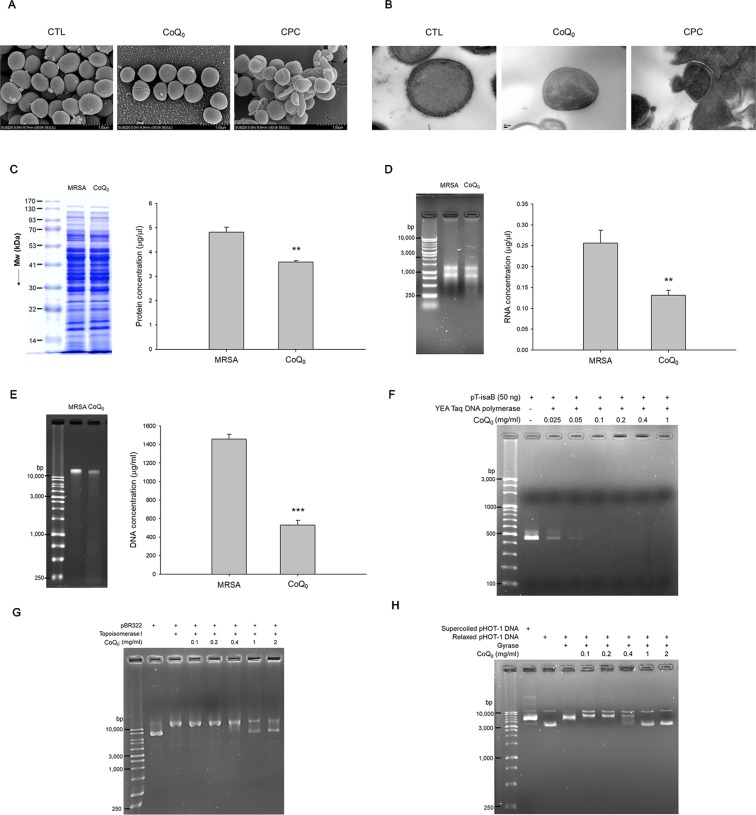
圖3
< p> CoQ 0 的抗MRSA 機制...圖3
CoQ 0 的抗MRSA 機制。 (A) MRSA 在...下的形態變化
圖 3 CoQ0 的抗 MRSA 機制。 (A) SEM下觀察MRSA的形態變化。 (B) TEM下觀察MRSA的形態變化。 (C) MRSA 中的總蛋白量。 (D) MRSA 中的總 RNA 量。 (E) MRSA 中的 DNA 總量。 (F) PCR 中的 Taq DNA 聚合酶。 (G) 拓樸異構酶 I 包裹實驗; (H) 包裹測定中的 DNA 旋轉酶。每個數值代表平均值±SEM (n = 4)。 ***p < 0.001; **p < 0.01。
圖4
< p> CoQ 0 抑制TNF-α- 和...圖4
CoQ 0 抑制TNF-α- 和IFN-γ 刺激的細胞激素/趨化因子,並恢復TJ 蛋白缺陷HaCaT…
圖 4 CoQ0 抑制 TNF-α 和 IFN-γ 刺激的細胞激素/趨化因子,並恢復 HaCaT 細胞的 TJ 蛋白缺陷。 (A) MTT法測定細胞活力。 (B) 以 ELISA 測量刺激的 HaCaT 中的 IL-6。 (C) 以 ELISA 測量刺激的 HaCaT 中的 CCL5。 (D) 以 ELISA 測量刺激的 HaCaT 中的 CCL17。 (E) 以免疫印跡測量刺激的 HaCaT 中的聚絲蛋白。 (F) 以免疫印跡測量刺激的 HaCaT 中的外皮蛋白。 (G) 以免疫印跡測量刺激的 HaCaT 中的整合素 β1。每個數值代表平均值±SEM (n = 4)。 ***p < 0.001; **p < 0.01; *p< 0.05。
圖5
< p>…的體外皮膚吸收圖5
CoQ 0的體外皮膚吸收和體內局部應用…
圖5 CoQ0的體外皮膚吸收體內局部應用CoQ0 對抗MRSA 感染的AD 樣病變。 (A) 使用豬、健康小鼠和 OVA 處理的小鼠皮膚,在 Franz 細胞中進行 CoQ0 的體外皮膚沉積。 (B) 使用豬、健康小鼠和 OVA 處理的小鼠皮膚對 Franz 細胞中 CoQ0 受體進行體外皮膚滲透。 (C) 小鼠背部皮膚的大體影像。 (D) 手持式數位顯微鏡的特寫。 (E) 小鼠皮膚的 TEWL。 (F) 小鼠皮膚的 MRSA CFU。 (G) 由 H&E 染色表示的皮膚切片。 (H) Ly6G染色代表的皮膚切片,用於觀察中性粒細胞。 (I) 絲聚蛋白染色代表的皮膚切片,用於觀察 TJ 分佈。每個數值代表平均值±SEM (n = 6)。 ***p < 0.001; *p< 0.05。
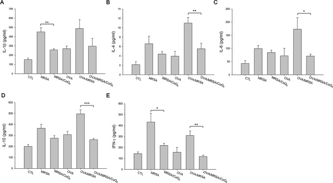
圖6
< p> CoQ 0 抑制AD 樣小鼠...圖6
根據細胞激素測定,CoQ 0 抑制AD 樣小鼠皮膚發炎。 (A) IL-1β.…
圖 6 基於細胞激素測定,CoQ0 抑制 AD 樣小鼠皮膚發炎。 (A) IL-1β。 (B) IL-4。 (C) IL-6。 (D) IL-10。 (E) IFN-γ。每個數值代表平均值±SEM (n = 6)。 ***p < 0.001; **p < 0.01; *p< 0.05。
圖7
中體內皮膚耐受性檢查...圖7
局部塗抹CoQ 4 天後的體內皮膚耐受性檢查... 圖7 小鼠局部塗抹CoQ0 4 天後的體內皮膚耐受性檢查。 (A) 手持式數位顯微鏡的特寫。 (B) TEWL 測量。 (C) 皮膚表面pH值。 (D) 紅斑測量。 (E) 由 H&E 染色表示的皮膚切片。每個數值代表平均值±SEM (n = 6)。 所有人物 (7)