牛樟芝多醣透過抑制ROS-NLRP3活化抵抗6-OHDA誘導的多巴胺能神經元損傷
摘要
數字
圖1
6-OHDA 誘導的ROS-NLRP3 活化結果…
圖1
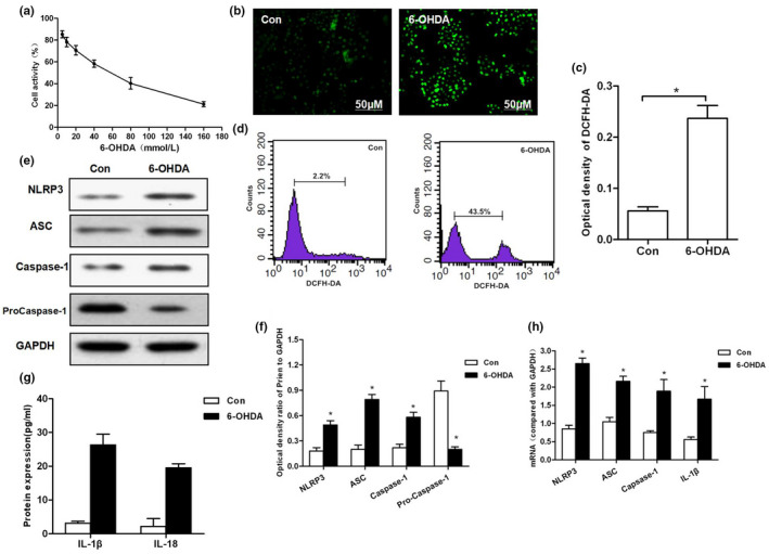
MES23 .5 細胞中6-OHDA 誘導的ROS-NLRP3 活化結果。 (a) 6-OHDA 對…
圖 1 MES23.5 細胞中 6-OHDA 誘導的 ROS-NLRP3 活化結果。 (a) 梯度濃度下 6-OHDA 對細胞活力及 IC50 值的影響。 (b,c)DCFH-DA探針偵測到的ROS產生水準及對應的統計結果。 (d)使用流式細胞儀檢測DCFH-DA陽性細胞。 6-OHDA可誘導ROS產生,陽性細胞數顯著高於Con組(p<.01)。 (e-h)6-OHDA 誘導細胞中 NLRP3 的活化。與Con組相比,關鍵蛋白(包括NLRP3、ASC和caspase-1)的蛋白和mRNA水平顯著升高,*p < 1。 .05;與 Con 組相比,包括 IL-1β 和 IL-18 在內的發炎因子水平,*p < .05
圖 2
ROS 抑制抵抗6-OHDA 誘導的NLRP3…
圖2
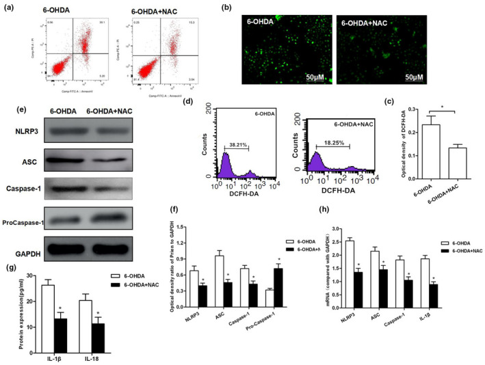
ROS 抑制抵抗6-OHDA 誘導的NLRP3 激活,導致細胞損傷。 (a) 抑制後…
圖 2 ROS 抑制 6-OHDA 誘導的 NLRP3 激活,導致細胞損傷。 (a)抑制ROS後,使用相同濃度的6-OHDA進行幹預。結果,6-OHDA + NAC 組的細胞凋亡率比 6-OHDA 組顯著下調(p <.05)。 (b,c)DCFH-DA探針用於檢測ROS產生水準及對應的統計結果。 (d)使用流式細胞儀檢測DCFH-DA陽性細胞。 6-OHDA-NAC 組的陽性細胞數量顯著少於 6-OHDA 組 (p < .01)。 caspase-1 顯著低於6-OHDA 組,*p < 1。 .05;發炎因子 IL-1β 和 IL 的水平,*p < .05 與6-OHDA 相比
圖 3
ACP 透過...
圖 3
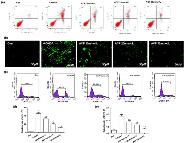
ACP 透過抑制 6-OHDA 誘導的 ROS 表現來保護多巴胺能神經元。 (a, d) ACP 發揮…
圖 3 ACP 透過抑制 6-OHDA 誘導的 ROS 表現來保護多巴胺能神經元。 (a, d) ACP 對 6-OHDA 誘導的多巴胺能神經元發揮保護作用。與 Con 組相比,ACP 幹預導致細胞凋亡率顯著下調,*p < .05;與 6-OHDA 組相比,#p < .05. (b,c)DCFH-DA染色用於檢測ROS表現。流式細胞儀顯示,ACP幹預後細胞ROS水準顯著下調,陽性細胞數量減少。 (e) DCFH-DA染色後的螢光強度結果:與Con組相比,ACP介入後吸光度顯著下調,呈現劑量依賴性,*p<0。 .05;與 6-OHDA 組相比,#p < .05
圖 4
蛋白質和mRNA 的影響...
圖4
ACP 幹預後NPRP3 的蛋白質和mRNA 表現的影響。 (a, b)…
圖4 ACP幹預後NPRP3蛋白和mRNA表現的影響。 (a, b) ACP 預處理導致 6-OHDA 誘導的 NLRP3 活化顯著下調。此外,NLRP3、ASC和caspase-1的表達下調,而pro-caspase-1的表達上調,且pro-caspase-1的水平降低,*p < 1。 .05 與 Con 組比較; #p < .05 與 6-OHDA 組相比。 (b, c) 與 Con 組相比,ACP 預處理導致培養基中發炎因子 IL-1β 和 IL-18 水準顯著下調,*p < 1。 .05;與 6-OHDA 組相比,#p < .05. (d) 與Con組相比,ACP預處理導致NLRP3、ASC、caspase-1和IL-1β的mRNA表達量下調,這與蛋白質水平趨勢一致,*p<0。 .05;與 6-OHDA 組相比,#p < .05
圖 5
ACP 對…的影響
圖5
ACP 對PD 紋狀體中ROS-NLRP3 表現的影響…
圖 5 ACP 對PD 小鼠紋狀體ROS-NLRP3 表現的影響(a, b) ACP 幹預可能導緻小鼠紋狀體中 NLRP3 炎性體的活化。模型組NLRP3、ASC、caspase-1、IL-1β的表達量顯著高於Sham組。 ACP介入後,與Sham組相比,表現量降低,*p<0。 .05;與模型組相比,#p < .05. (c) 紋狀體中 ROS 的螢光檢測。 Model組ROS水準顯著高於Sham組。此外,與 Sham 組相比,ACP 介入後 ROS 表現量降低,*p < 1。 .05;與模型組相比,#p < .05