牛樟芝多醣透過ROS/TLR4/NF-κB訊號改善肝損傷的發炎反應
摘要
牛樟芝多醣(ACP)是指從天然多孔真菌牛樟芝中提取的多醣。本研究探討了 ACP 保護肝臟的作用機轉。結果表明,ACP 抑制 LPS 誘導的 KC 細胞活化,減少發炎因子的表達,增加 SOD 水平並抑制 ROS 表達。此外,採用N-乙醯半胱氨酸(NAC)進行預處理以抑制ROS。結果表明,NAC與ACP協同發揮作用,提示ACP透過抑制ROS發揮作用。進一步檢測發現ACP啟動了Nrf2訊號。在小鼠模型中發現,ACP可有效改善小鼠肝損傷,降低ALT和AST水平,抑制發炎因子的表達。本研究提示ACP可透過Nrf2-ARE訊號發揮抗氧化壓力作用,進一步提高ROS的產生和TLR4-NF-κB訊號的激活,保護肝臟免受肝損傷。
圖1
< p> ACP 對…的影響圖1
ACP 對KC 活化的影響(n = 3)。 (A,…
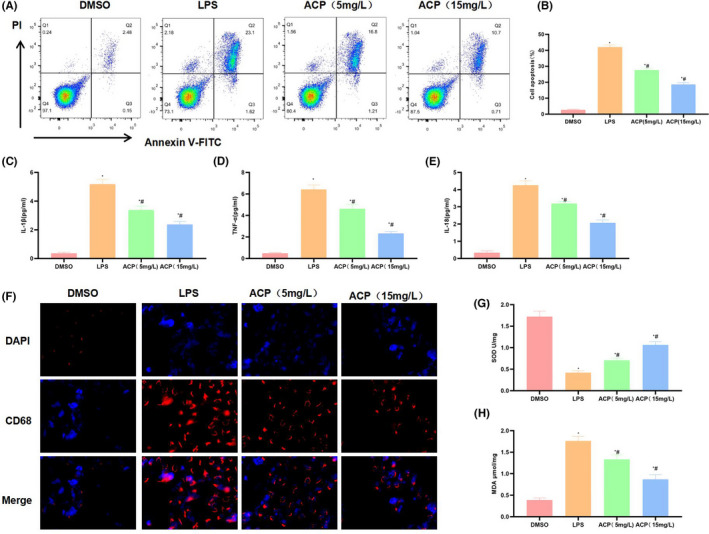
圖1 ACP對KCs活化的影響(n = 3)。(A,B)細胞凋亡檢測結果。LPS促進KCs發炎損傷,增加細胞凋亡率,而ACP以劑量依賴性方式抑制細胞凋亡,與DMSO 相比,高劑量ACP 產生更明顯的效果(C-E)。並降低了發炎因子的水平。 x±s,n = 3)。 *p< 0.05,與DMSO相比; #p < 0.05,與LPS 相比
圖2
ACP 對...的影響
圖2
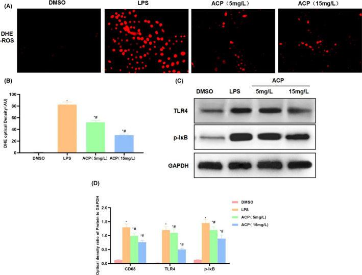
ACP 對KC 活化中ROS-TLR4/NFκB 訊號的影響(... p> > 圖 2 ACP 對 KC 活化中 ROS-TLR4/NFκB 訊號的影響 (n = 3) 透過 DHE 探針檢測到 ROS 表達,活化 ROS 表達並顯著增加螢光強度。 ,且螢光強度與LPS相比顯著減弱。 *p< 0.05,與DMSO相比; #p < 0.05,與LPS相比。 (C,D)蛋白表現檢測結果。 LPS活化TLR4/NFκB訊號,顯著上調TLR4和p-IкB表達,而ACP則抑制TLR4和p-IкB表達。 *p< 0.05,與DMSO相比; #p < 0.05,與LPS 相比
圖3
協同作用的效果...
圖3
NAC 與ACP 協同作用抑制KC ROS 的效果...
圖3效果NAC 與 ACP 抑制 ROS 對 KC 活化的協同作用 (n = 3)。 (A、B)細胞凋亡檢測結果。 NAC與ACP協同抑制KCs的發炎損傷,降低細胞凋亡率。 *p< 0.05,與DMSO相比; #p < 0.05,與LPS相比。 (C-E) 發炎因子的表達和釋放。 LPS促進KCs中IL-1β、IL-18和TNF-α的表達和釋放,NAC與ACP協同降低發炎因子表達。 *p< 0.05,與DMSO相比; #p < 0.05,與LPS相比。 (F,G)SOD和MDA檢測結果。 LPS下調SOD表現並增加MDA水平,而NAC+ACP顯著增加SOD水平並降低MDA表現。 *p< 0.05,與DMSO相比; #p < 0.05,與LPS 相比
圖4
ACP 對ROS-TLR4/NFκB 的影響…
圖4
ACP 對KC 活化中ROS-TLR4/NFκB 訊號的影響( n = 3 )....
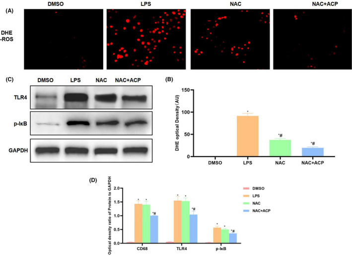
圖 4 ACP 對 KC 活化中 ROS-TLR4/NFκB 訊號的影響 (n = 3)。 (A,B)DHE 檢測到的 ROS 表現(x±s,n = 3)。 NAC抑制ROS表達,NAC+ACP進一步抑制ROS表達並發揮協同作用。與LPS相比,螢光強度顯著降低。 *p< 0.05,與DMSO相比; #p < 0.05,與LPS相比。 (C,D)蛋白表現檢測結果(x±s,n=3)。 LPS組TLR4和p-IкB的表達顯著上調,而NAC+ACP則抑制TLR4和p-IкB的表達。 *p< 0.05,與DMSO相比; #p < 0.05,與LPS 相比
圖5
ACP 活化Nrf2 訊號發揮抗ROS 作用的機制(...
圖5
ACP 活化Nrf2 訊號發揮抗ROS 作用的機制(. ..
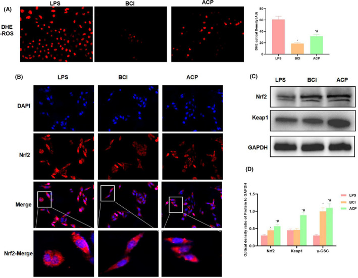
圖5 ACP 活化 Nrf2 訊號發揮抗 ROS 作用的機制 (A) BCI 活化 Nrf2 抑制 ROS 表達,與 LPS 相比,螢光強度顯著降低。 0.05,與LPS相比; #p < 0.05,與 BCI 相比。 (B)以免疫螢光染色檢測Nrf2表現。 LPS活化Nrf2的表達,而BCI和ACP則進一步促進NRf2的表達並改善其核轉位。 (C,D)蛋白表現檢測結果。 BCI 活化 Nrf2 訊號,並上調 Nrf2 和 Keap1 的表達。同樣,ACP也活化Nrf2表達,其效果與BCI相當。 *p< 0.05,與LPS相比; #p < 0.05,與BCI 比較
圖6
ACP 對肝臟的影響…
圖 6
ACP 對小鼠肝損傷的影響。 (A) H&E 染色和免疫組織化學…
圖 6 ACP 對小鼠肝損傷的影響。 (A) 小鼠肝組織的 H&E 染色和免疫組織化學染色 (n = 5)。 Control組NLRP3表現呈陰性,D/L組NLRP3表現上調,ACP抑制NLRP3表現。 H&E染色顯示,D/L組小鼠肝組織出現嚴重發炎和水腫,與對照組相比差異有顯著性,而ACP改善了發炎反應和水腫。 (B、C) 小鼠中 ALT 和 AST 的表達 (n = 10)。 D/L小鼠週邊血液中ALT、AST表現顯著上調,顯著高於對照組。 ACP介入下調了ALT和AST水平,且高劑量ACP的效果優於低劑量ACP。 *p< 0.05,與對照組比較; #p < 0.05,與D/L 組比較
< p > 圖 7 對…中蛋白質表現的影響
圖 7
對小鼠肝組織中蛋白質表現的影響 (n = 3)。 TLR4…
圖 7 對小鼠肝組織蛋白質表現的影響 (n = 3)。 D/L組TLR4和I-κB表現顯著升高,高於Control組。 ACP 幹預抑制蛋白表達,抑制 TLR4 和 I-κB 表達,活化 Nrf2 訊號,並上調 Nrf2 和 keap1 蛋白質水平。 *p< 0.05,與對照組比較; #p < 0.05,與D/L組比較 所有數字(7)