從牛樟芝中分離出的麥角固醇可抑制小膠質細胞和 ICR 小鼠中 LPS 誘導的神經發炎反應
摘要
小膠質細胞活化引起的發炎在神經退化性疾病中很重要。在本研究中,我們試圖透過篩選天然化合物庫來尋找安全有效的抗神經發炎藥物,發現麥角固醇可以抑制脂多醣誘導的活化B細胞(NF-κB)路徑的核因子κ輕鏈增強子(LPS ) 在小膠質細胞中。據報導,麥角固醇是一種有效的抗發炎劑。然而,麥角固醇在神經發炎反應中的潛在調節作用尚未被充分研究。我們進一步研究了麥角固醇在體外和體內調節 LPS 誘導的小膠質細胞活化和神經發炎反應的機制。結果表明,麥角甾醇可以顯著降低BV2 和HMC3 小膠質細胞中LPS 誘導的促炎細胞因子,其機制可能是透過抑制NF-κB、蛋白激酶B (AKT) 和絲裂原激活蛋白激酶(MAPK ) 訊號通路。此外,我們在註射 LPS 後以安全濃度的麥角固醇治療癌症研究所 (ICR) 小鼠。麥角固醇治療顯著降低小膠質細胞活化相關的離子鈣結合接頭分子 1 (IBA-1)、NF-κB 磷酸化和促發炎細胞因子水平。此外,麥角固醇預處理透過恢復突觸蛋白的表達,明顯減少了 LPS 誘導的神經元損傷。我們的數據可能有助於深入了解神經發炎性疾病的可能治療策略。 -02406-g001。 /p>
麥角固醇抑制LPS 處理誘導的小膠質細胞發炎。 ( A ) BV2…
圖 1 麥角固醇抑制 LPS 治療誘導的小膠質細胞發炎。 (A) BV2細胞以天然化合物預處理2.5小時,然後加入LPS,終濃度為1 μg/mL。 30分鐘後,以Western blot檢測p-P65、p-P38、p-JNK和p-AKT的蛋白質量。 (B–D) BV2細胞與麥角固醇一起孵育2.5小時,然後加入LPS。 6 h後,qRT-PCR檢測IL-1β、TNF-α、IL-18 mRNA量。 (E)在HMC3細胞中進行相同的實驗步驟,透過qRT-PCR檢測IL-1β、TNF-α和IL-18的mRNA量。 (F,G) BV2和HMC3細胞用麥角固醇或SP600125預處理2.5小時,然後用LPS刺激22小時; Western blot用於測定INOS和COX-2的蛋白質量。 (H) 麥角固醇的化學名稱和結構。 (I) BV2 和 HMC3 細胞接種在 96 孔板上,然後用麥角固醇 (0、5、10、30、50、100 μM) 處理 24 小時。使用 Cell Counting Kit-8 (CCK8) 測定法評估細胞活力。所有數據均為三次重複值的平均值±SEM。使用單因子變異數分析和 t 檢定分析統計顯著性。 # 與對照顯著不同; * 與 LPS 處理組顯著不同。意義:## p < 0.01,####p < 0.0001,* p < 0.05,**p<0.05 0.01,***p<0.01 0.001,**** p < 0.0001。
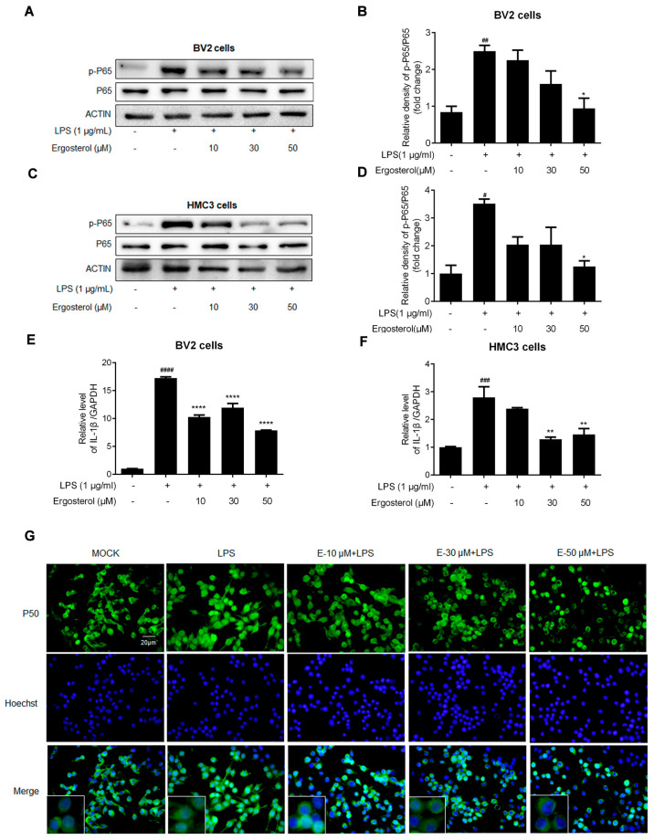
圖2
< p> 麥角固醇抑制…的活化圖2
麥角固醇抑制BV2 與HMC3 細胞中NF-κB 訊號路徑的活化…
圖2 麥角固醇抑制…的活化LPS 刺激的 BV2 和 HMC3 細胞中的 NF-κB 訊息傳遞路徑。 BV2和HMC3細胞以麥角固醇預處理2.5小時,然後LPS刺激(1μg/mL)30分鐘;收集細胞並裂解用於蛋白質檢測,或純化細胞RNA用於qRT-PCR測定。 (A–D)Western blot檢測細胞裂解液中P65和p-P65的蛋白質量。肌動蛋白作為內務對照。 (E,F)以qRT-PCR檢測IL-1β mRNA量。 (G) 以抗 P50 抗體(綠色)和 Hoechst 細胞核染色(藍色)進行免疫染色,檢測 BV2 細胞中 NF-κB P50 (P50) 的表達和定位。用螢光顯微鏡觀察並記錄影像;比例尺為 20 μm。所有數據均為三次重複值的平均值±SEM。使用單因子變異數分析和 t 檢定分析統計顯著性。 # 與對照顯著不同; * 與 LPS 處理組顯著不同。意義: # p < 0.05,## p < 0.01,### p < 0.01,####p < 0.0001,* p < 0.05,**p<0.05 0.01,****p<0.01 0.0001。
圖3
< p> 麥角固醇抑制…的活化圖3
麥角固醇抑制BV2 中MAPK 和AKT 訊號路徑的活化…
圖3 麥角固醇抑制LPS 刺激的BV2和HMC3 細胞中的MAPK 和AKT 訊息傳遞路徑。 (A,C) BV2 小膠質細胞在指定濃度的麥角固醇下預處理 2.5 小時,然後用 LPS (1 μg/mL) 刺激 30 分鐘。以蛋白質印跡法測定 BV2 細胞中 P38、p-P38、JNK、p-JNK、AKT 和 p-AKT 的蛋白質量。肌動蛋白作為內務對照。 (B,D) 對 HMC3 細胞進行了類似的實驗。所有數據均為三次重複值的平均值±SEM。使用單因子變異數分析和 t 檢定分析統計顯著性。 # 與對照顯著不同; * 與 LPS 處理組顯著不同。意義: # p < 0.05,## p < 0.01,####p < 0.0001,* p < 0.05,**p<0.05 0.01,***p<0.01 0.001,**** p < 0.0001。
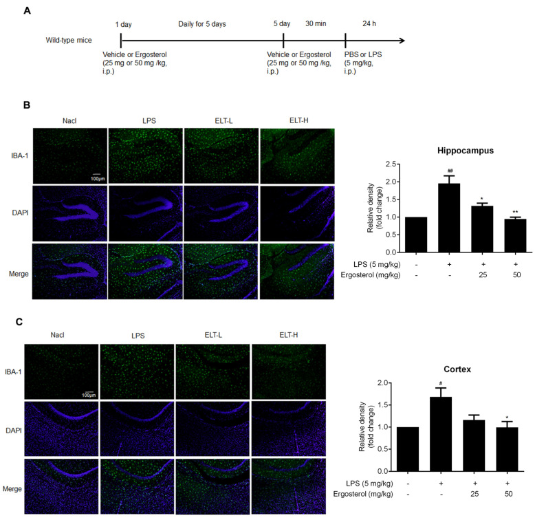
圖4
< p> 麥角固醇顯著減少LPS 刺激的小膠質細胞...圖4
麥角固醇顯著減少ICR 小鼠中LPS 刺激的小膠質細胞活化和炎症。 ( A…
圖4 麥角固醇顯著降低了ICR 小鼠中LPS 刺激的小膠質細胞活化和發炎。(A) ICR 小鼠每天注射麥角甾醇(25 mg) /kg,50mg/kg,腹腔注射)或載體(PBS,腹腔注射)5天,然後注射LPS(5mg/kg,腹腔注射)或PBS 24小時,然後對小鼠進行灌注與固定。 LPS)。小鼠。 b>F) 以蛋白質印跡法測定p-P65、IL-6 和IBA-1 蛋白質濃度作為內務對照(Nacl,n = 3 隻小鼠; LPS,n = 3 隻小鼠; ELT-L,n = 3 隻小鼠; ELT-H,n = 3 隻小鼠)。 (G)以密度測定法計算蛋白質與肌動蛋白的相對表現量。 (H,I)以ELISA法檢測血漿中IL-1β、IL-6蛋白濃度。 (J)以Griess法檢測血漿中NO的表達量。使用單因子變異數分析和 t 檢定分析統計顯著性。 # 與對照顯著不同; * 與 LPS 處理組顯著不同。意義: # p < 0.05,## p < 0.01,### p < 0.001,#### p < 0.0001,* p < 0.05,**p<0.05 0.01,***p<0.01 0.001,且****p<0.001 0.0001。
圖4
< p> 麥角固醇顯著減少LPS 刺激的小膠質細胞...圖4
麥角固醇顯著減少ICR 小鼠中LPS 刺激的小膠質細胞活化和炎症。 ( A…
圖4 麥角固醇顯著降低了ICR 小鼠中LPS 刺激的小膠質細胞活化和發炎。(A) ICR 小鼠每天注射麥角甾醇(25 mg) /kg,50mg/kg,腹腔注射)或載體(PBS,腹腔注射)5天,然後注射LPS(5mg/kg,腹腔注射)或PBS 24小時,然後對小鼠進行灌注與固定。 LPS)。小鼠。 b>F) 以蛋白質印跡法測定p-P65、IL-6 和IBA-1 蛋白質濃度作為內務對照(Nacl,n = 3 隻小鼠; LPS,n = 3 隻小鼠; ELT-L,n = 3 隻小鼠; ELT-H,n = 3 隻小鼠)。 (G)以密度測定法計算蛋白質與肌動蛋白的相對表現量。 (H,I)以ELISA法檢測血漿中IL-1β和IL-6蛋白濃度。 (J)以Griess法檢測血漿中NO的表達量。使用單因子變異數分析和 t 檢定分析統計顯著性。 # 與對照顯著不同; * 與 LPS 處理組顯著不同。意義: # p < 0.05,## p < 0.01,### p < 0.001,#### p < 0.0001,* p < 0.05,**p<0.05 0.01,***p<0.01 0.001,且****p<0.001 0.0001。
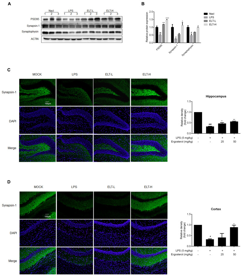
圖5
< p> 麥角固醇顯著減少LPS 誘導的神經元…圖5
麥角固醇顯著減少ICR 小鼠中LPS 誘導的神經元損傷。 ( A )…
圖 5 麥角固醇顯著減少 ICR 小鼠中 LPS 誘導的神經元損傷。 (A) 以蛋白質印跡法測定小鼠皮質中的 PSD95、Synapsin-1 和 Synaptophyn 蛋白質量。肌動蛋白作為管家對照(Nacl,n = 3 隻小鼠;LPS,n = 3 隻小鼠;ELT-L,n = 3 隻小鼠;ELT-H,n = 3 隻小鼠)。 (B) 光密度法用於估計此蛋白與肌動蛋白相比的相對表現量。 (C,D) 對抗 Synapsin-1 抗體進行免疫組織化學分析。 DAPI 被用作細胞核的標記。對皮質或海馬區域的Synapsin-1 相對螢光強度進行定量分析(Nacl,n = 8 隻小鼠;LPS,n = 8 隻小鼠;ELT-L,n = 8 隻小鼠;ELT-H,n = 8 隻小鼠)。所有數據均為三次重複值的平均值±SEM。使用單因子變異數分析和 t 檢定分析統計顯著性。 # 與對照顯著不同; * 與 LPS 處理組顯著不同。意義: # p < 0.05,## p < 0.01,### p < 0.001,*p<0.001 0.05,**p<0.05 0.01,且***p<0.01 0.001。