4-Acetylantroquinonol B 透過下調吉西他濱抗藥性胰臟癌細胞中的 PI3K/Akt/MDR1 路徑來增強細胞死亡並抑制自噬
摘要
吉西他濱(GEM)是一種用於治療胰臟癌的典型化療藥物,但 GEM 抗藥性在化療後數週內出現。因此,迫切需要開發一種克服抗藥性的新策略。 4-Acetylantroquinonol B (4-AAQB) 是一種源自台灣樟芝的泛醌,具有保肝、抗肥胖和抗腫瘤活性。然而,4-AAQB 在增強 GEM 敏感性中的作用尚不清楚。本研究旨在確定 4-AAQB 增強細胞毒性和 GEM 敏感性的潛在機制。在 MiaPaCa-2 和 GEM 抗性 MiaPaCa-2 (MiaPaCa-2GEMR) 人類胰臟癌細胞中,4-AAQB(2 和 5 µM)處理後,細胞活力顯著降低。 4-AAQB 導致細胞週期停滯、上調活性氧(ROS) 水平、促進細胞凋亡並抑制自噬,隨後透過抑制晚期糖化終產物(RAGE)/高遷移率族盒1 受體來增強GEM化學敏感性(HMGB1) 在兩種細胞系中啟動 PI3K/Akt/多重抗藥性蛋白 1 (MDR1) 訊息傳遞路徑。 4-AAQB 培養也抑制血管內皮生長因子 A (VEGFA) 表現、細胞遷移和侵襲。整體而言,這種聯合治療策略可能代表了一種治療GEM 抗藥性胰臟癌的新方法。 2024/12/ol-23 -04-13248-g00.jpg" alt="圖 1。 />
圖 1.
4-AAQB 處理抑制細胞週期…
圖 1.
4-AAQB 處理抑制細胞週期進展和活力。 (A) 4-AAQB 的結構。 (B)…
圖 1.4-AAQB 處理抑制細胞週期進程和活力。 (A) 4-AAQB 的結構。使用 MTT 測定法測定 (B) MiaPaCa-2 和 (C) MiaPaCa-2GEMR 細胞活力。使用流式細胞儀對 (D) MiaPaCa-2 和 (E) MiaPaCa-2GEMR 細胞進行細胞週期分析。與未處理的對照細胞相比,*P<0.05、**P<0.01和***P<0.001。 4-AAQB、4-乙醯醌醇B; GEMR,吉西他濱抗藥性。
圖2.
4-AAQB 促進MiaPaCa-2 細胞凋亡…
圖2.
4-AAQB促進細胞凋亡MiaPaCa-2 和 MiaPaCa-2 GEMR 細胞的凋亡。細胞經過處理...
圖 2. 4-AAQB 促進 MiaPaCa-2 和 MiaPaCa-2GEMR 細胞凋亡。以指定濃度的 4-AAQB 處理細胞 48 小時。使用流式細胞儀進行膜聯蛋白V/碘化丙啶染色以檢測凋亡細胞。 *與未處理的對照細胞相比,P<0.05。 4-AAQB、4-乙醯醌醇B; GEMR,吉西他濱抗藥性; FITC,異硫氰酸螢光素; EA,早期凋亡; LA,晚期細胞凋亡。
圖 3.
4-AAQB 上調…的表達
圖 3.
4-AAQB 上調表達MiaPaCa- 2 和MiaPaCa-2 GEMR 細胞中凋亡相關蛋白的表達。以指定濃度的 4-AAQB 處理細胞 48 小時。 (A) 使用蛋白質印跡法評估凋亡相關蛋白(Bcl-xL 和 Bax)的表達量。 (B 和 C) Bcl-xL 和 Bax 蛋白表現的半定量。 (D) Bax/Bcl-xL 比。 *與未處理的對照細胞相比,P<0.05。 4-AAQB、4-乙醯醌醇B; GEMR,吉西他濱抗藥性。
圖4.
4-AAQB 治療下調水準...
圖4.
4-AAQB 治療下調水平MiaPaCa-2 和 MiaPaCa-2 GEMR 細胞中自噬相關蛋白的含量…
圖 4. 4-AAQB 處理下調 MiaPaCa-2 和 MiaPaCa-2GEMR 細胞中自噬相關蛋白的含量。 (A) 使用蛋白質印跡分析 Atg5、Beclin-1 和 LC3 II 的表達。 (B-D) Atg5、Beclin-1 和 LC3 II 蛋白質水平的半定量。 *與未處理的對照細胞相比,P<0.05。 4-AAQB、4-乙醯醌醇B; GEMR,吉西他濱抗藥性; Atg5,自噬相關 5.
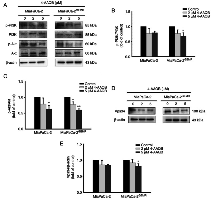
圖 5.
4-AAQB 下調…的表達
圖 5.
4-AAQB 下調表達MiaPaCa- 2 中PI3K、Akt 和Vps34 蛋白的表達…
圖5. 4-AAQB 下調MiaPaCa-2 和MiaPaCa-2GEMR 細胞中PI3K、Akt 和Vps34 蛋白的表達。 (A) 使用蛋白質印跡分析 P-PI3K、PI3K、p-Akt 和 Akt 的水平。 (B) p-PI3K/PI3K 蛋白質水平的半定量。 (C) p-Akt/Akt 蛋白質水平的半定量。 (D) 使用蛋白質印跡分析 Vps34 的表達。 (E) Vps34 蛋白質水平的半定量。與未處理的對照細胞相比,*P<0.05和**P<0.01。 4-AAQB、4-乙醯醌醇B; GEMR,吉西他濱抗藥性; p-,磷酸化; Vps34,磷脂醯肌醇3 激酶催化亞基類型3。 " />圖 6.
4-AAQB 治療下調 HMGB1、RAGE…
圖 6.
4-AAQB 治療下調HMGB1、RAGE 和MDR1 蛋白表現。 (A) 的表達...
圖 6. 4-AAQB 處理下調 HMGB1、RAGE 和 MDR1 蛋白表現。 (A) 使用蛋白質印跡分析 HMGB1 和 RAGE 的表達。 (B 和 C) HMGB1 和 RAGE 蛋白質水平的半定量。 (D) 使用蛋白質印跡分析 MDR1 的表達。 (E) MDR1 蛋白質水平的半定量。 *與未處理的對照細胞相比,P<0.05。 4-AAQB、4-乙醯醌醇B; GEMR,吉西他濱抗藥性; HMGB1,高遷移率族蛋白1; MDR1,多重抗藥性蛋白1; RAGE,晚期糖化終產物受體。
圖 7.
4-AAQB 治療導致細胞…
圖 7.
4-AAQB 治療導致細胞細胞內ROS的累積。 MiaPaCa-2 和 MiaPaCa-2 GEMR 細胞是…
圖 7. 4-AAQB 處理導致細胞 ROS 累積。 MiaPaCa-2 和 MiaPaCa-2GEMR 細胞以指定濃度的 4-AAQB 和 GEM 處理 48 小時。使用 DCFH-DA 探針測量 (A) MiaPaCa-2 和 (B) MiaPaCa-2GEMR 細胞的 ROS 水平。與未處理的對照細胞相比,*P<0.05和**P<0.01;與吉西他濱處理的細胞相比,##P<0.01和###P<0.001;與4-AAQB處理的細胞相比@P<0.05。 4-AAQB、4-乙醯醌醇B; GEMR,吉西他濱抗藥性; ROS,活性氧。
圖8.
4-AAQB 增強對吉西他濱的化療敏感性。 4-AAQB 增強化療敏感性吉西他濱。 (A 和 B) MiaPaCa-2 和 MiaPaCa-2 GEMR 細胞…
圖 8. 4-AAQB 增強對吉西他濱的化療敏感性。 (A 和 B) MiaPaCa-2 和 MiaPaCa-2GEMR 細胞以指定濃度的 4-AAQB 和 GEM 處理 48 小時。使用 MTT 測定法測定 (A) MiaPaCa-2 和 (B) MiaPaCa-2GEMR 細胞的活力。 (C 和 D) 將細胞以 4-AAQB(2 和 5 µM)預處理 48 小時,然後與 GEM 一起孵育另外 48 小時。使用 MTT 測定法測定 (C) MiaPaCa-2 和 (D) MiaPaCa-2GEMR 細胞的活力。與未處理的對照細胞相比,*P<0.05 **P<0.01,和***P<0.001;與吉西他濱處理的細胞相比,#P<0.05和##P<0.01;與4-AAQB處理的細胞相比@P<0.05。 4-AAQB、4-乙醯醌醇B; GEMR,吉西他濱抗藥性。
圖9.
4-AAQB 下調VEGFA 表現並且...
圖9.
4-AAQB 下調VEGFA 表現並抑制細胞遷移。 (A) 的表達...
圖 9. 4-AAQB 下調 VEGFA 表現並抑制細胞遷移。 (A) 使用蛋白質印跡分析 VEGFA 蛋白的表達。 (B) VEGFA 蛋白質水平的半定量。 (C 和 E) 使用傷口癒合測定評估細胞遷移。在不同時間點捕捉每個孔的多個影像。放大倍率,×100。 (D和F)使用ImageJ軟體記錄和計算遷移距離。與未處理的對照細胞相比,*P<0.05 **P<0.01 和 ***P<0.001;與吉西他濱處理的細胞相比,#P<0.05和##P<0.01;與4-AAQB處理的細胞相比@P<0.05。 4-AAQB、4-乙醯醌醇B; GEMR,吉西他濱抗藥性。
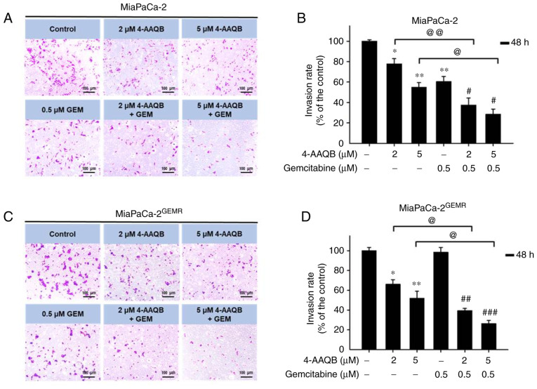
圖 10.
4-AAQB 抑制…的侵襲性
圖 10.
4-AAQB 抑制侵襲性MiaPaCa-2 和MiaPaCa-2 GEMR 細胞。細胞經過處理...
圖 10. 4-AAQB 抑制 MiaPaCa-2 和 MiaPaCa-2GEMR 細胞的侵襲性。用 4-AAQB(2 和 5 µM)處理細胞 48 小時。 (A) 使用 Transwell 測定評估 MiaPaCa-2 細胞侵襲。顯示了侵襲細胞的代表性圖像。 (B) 計算侵襲性 MiaPaCa-2 細胞的數量。 (C) 使用 Transwell 測定評估 MiaPaCa-2GEMR 細胞侵襲。顯示了侵襲細胞的代表性圖像。 (D) 計算了侵襲性 MiaPaCa-2GEMR 細胞的數量。與未處理的對照細胞相比,*P<0.05和**P<0.01;與吉西他濱處理的細胞相比,#P<0.05、##P<0.01和###P<0.001;與4-AAQB處理的細胞相比,@P<0.05和@@P<0.01。 4-AAQB、4-乙醯醌醇B; GEMR,吉西他濱抗藥性。 所有人物 (10)