CCM111 是牛樟芝的水萃取物,透過 STAT3 和 NF-κB 途徑調節免疫相關活性
圖
圖 1
CCM111 的毒性和化學...
圖1
CCM111 的毒性和透過HPLC-UV 進行的CCM111 化學指紋分析。 ( a…
圖 1 CCM111 的毒性和 HPLC-UV 分析 CCM111 的化學指紋圖譜。(a) 和 (b )HEK293或RAW264.7細胞分別以不同濃度的CCM111(0、20、40、80、120、160、240和360μg/ml)處理24小時,透過Alamar blue檢測細胞的存活情況。重複中獲得結果(c) 進行HPLC-UV 方法來建立CCM111 的品質控制,在210 nm 和254 nm 處測量吸收。 /12/41598_2017_5072_Fig2_HTML.jpg" alt="圖2" />圖2
CCM111對…
圖2
CCM111 對免疫訊號路徑的影響。四種穩定的細胞系表達...
圖2 CCM111 對免疫訊號路徑的影響。以不同濃度的CCM111(0、40、80、120、160 和240μg/ml)處理表達STAT1/1-、STAT1/2-、STAT3- 或NF-κB 依賴性螢光素酶報告基因的四種穩定細胞系,如圖所示在 (a) 中。 STAT1/2、STAT3 和 NF-κB 報告基因在 HEK293 細胞系中建構。 STAT1/1 是在 HeLa 細胞系中建構的。細胞單獨以單一配體或與不同劑量的 CCM111 組合處理,如 (b–e) 所示。 4小時時檢測NF-κB的螢光素酶活性,17小時時測定STAT1/1、STAT1/2和STAT3的螢光素酶活性。 S.D.與單一配體組相比,透過學生 t 檢定進行。 *p值 < 0.05,**p值 < 0.01 且 ***p 值 < 0.001。結果從三個獨立的重複中獲得。
圖3
CCM1111的效果on …
圖3
CCM111對HEK293細胞中STAT3訊號傳導路徑的影響。細胞。 (a–d) 製備總細胞裂解物以進行蛋白質印跡分析以檢測蛋白質量。 (a)將細胞以h-IL-6(10ng/ml)和CCM111(0、60、120或160μg/ml)處理2小時。 (b)將細胞單獨以h-IL-6(10ng/ml)或與CCM111(160μg/ml)組合處理1、2和4小時。 (c)以TNF-α(10ng/ml)和CCM111(0、80、160或240μg/ml)處理細胞2小時。 (d)將細胞單獨以TNF-α(10ng/ml)和/或與CCM111(240μg/ml)組合處理1、2和4小時。 (a,b)檢測STAT3和磷酸-STAT3的蛋白質量。 (c,d) 檢測IκBα和磷酸化IκBα的蛋白質量。 GAPDH 作為內部對照。全長印跡圖像顯示在補充圖 2 中。
圖4
CCM111的效果關於…
圖4
CCM111對TLR訊號路徑的影響。三種穩定細胞株分別…
圖4 CCM111對TLR訊號路徑的影響。分別以 LPS (1μg/ml)、PGN (1μg/ml) 和聚 (I:C) (100μg/ml) 處理分別表達 TLR2、TLR3 或 TLR4 依賴性螢光素酶報告基因的三種穩定細胞系。小時,如(a)所示。 TLR2、TLR3和TLR4在HEK293細胞株中建構。細胞以單獨的配體和不同劑量的 CCM111 處理,如 (b–d) 所示。 17小時後,測量螢光素酶活性。 S.D.透過與單一配體組相比的學生 t 檢定進行。 **p值 < 0.01 且 ***p 值 < 0.001。結果從三個獨立的重複中獲得。
圖5
CCM111的效果on …
圖5
CCM111對小鼠RAW264.7中NF-κB和STAT3路徑活性的影響…
圖5 CCM111對NF-κB的影響和STAT3路徑在小鼠RAW264.7 巨噬細胞中的活性。 (a)以LPS(100ng/ml)和CCM111(0、80、160或240μg/ml)處理細胞4小時。 (b) 單獨以 100ng/mL LPS 或以不同濃度的 CCM111(0、160 和 240μg/ml)處理細胞 4小時。 (c)以IL-6(10ng/ml)和CCM111(0、60、120或160μg/ml)處理細胞19小時。 (d)將細胞單獨以IL-6(10ng/ml)或與CCM111(160μg/ml)組合處理0.5、1和2小時。 (e)以LPS(500ng/ml)和CCM111(0、80、160或160μg/ml)處理細胞4小時。 (f)將細胞單獨以LPS (500ng/ml)或與CCM111(160μg/ml)組合處理2、4和6小時。 (g)將細胞單獨以IL-6(10ng/ml)或與CCM111(0、60、120、160μg/ml)組合處理0.5小時。 (a–g) 處理後,以免疫印跡分析細胞裂解物。 (a)檢測IκBα和磷酸化IκBα蛋白水平,並以GAPDH為內參。 (b)檢測p65、IκBα蛋白表現量。 β-肌動蛋白作為胞質內參,組蛋白H3作為核內參。 (c–f)檢測STAT3和磷酸化STAT3的蛋白質水平,並以β-actin作為內參。 (g)檢測磷酸化Tyk2蛋白水平,以GAPDH作為內參。全長印跡圖像顯示在補充圖 3 中。
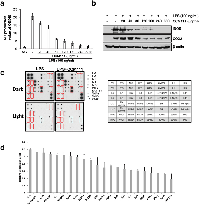
圖6
CCM111的效果on …
圖6
CCM111對NO產生和iNOS蛋白表現的影響,…
圖6 CCM111對NO產生和iNOS蛋白表現的影響小鼠RAW264.7巨噬細胞中iNOS、COX-2 和發炎細胞因子的變化。單獨以LPS(100ng/ml)或與不同濃度的CCM111組合處理細胞。孵育24小時後,收集培養基進行硝酸鹽測定分析,如(a)所示,並以免疫印跡分析蛋白質裂解物的iNOS、COX2和β-肌動蛋白,如(< b>b)全長印跡影像顯示在補充圖5a 中。 (a) 和 (b) 中的結果是從三個獨立的重複中獲得的。將細胞單獨以LPS(100ng/ml)或與LPS和CCM111(160μg/ml)組合處理24小時。以 RayBio C 系列小鼠細胞激素抗體陣列 C1 分析細胞裂解物。 (c) 左圖顯示了膜上每種細胞因子的訊號點的圖像。每個點代表一種細胞因子,每種細胞因子都是一式兩份的。顯示顯著變化的點被標記。右側面板顯示了陣列上所有點的標識和座標。全長印跡圖像顯示在補充圖 5b 中。左側斑點影像由 NIH Image-J 軟體掃描和測量。 (d) 每種蛋白質的相對表現量是根據 (c) 的光密度測定數據計算的,並標準化為單獨 LPS 處理的陣列。藍色虛線代表0.8倍的差異,紅色虛線代表1.2倍的差異。誤差線表示 S.D. (n = 2)。
圖7
CCM1111的效果餾分…
圖7
CCM111 餾分對NO 產生和蛋白質表現的影響…
圖7 CCM111 餾分對NO 產生和蛋白質表現的影響小鼠RAW264.7 巨噬細胞中的iNOS、COX-2。 (a) RAW264.7 細胞分別以不同濃度的 CCM111 級分處理 24 小時。 (b) 單獨以 LPS (100ng/ml) 或與不同濃度的 CCM111 級分組合處理細胞。 (c,d) 單獨用LPS (100ng/ml)或與不同濃度的級分4組合處理細胞24小時。 (e)以IL-6(10ng/ml)單獨或與F4組合處理細胞0.5小時。 (a)處理後,以Alamar Blue測定法檢測細胞的存活。 (b,c) 孵育後,收集培養基進行硝酸鹽測定分析。 (d,e) 處理後,以免疫印跡分析細胞裂解物。 (d)檢測iNOS和COX-2蛋白水平,並以β-actin作為內參。 (e)檢測磷酸化Tyk2蛋白水平,並以GAPDH作為內參。全長印跡影像顯示在補充圖 6 中。與對照組或僅 LPS 組相比,透過 Student t 檢定進行。 **p值 < 0.01 且 ***p 值 < 0.001。結果從三個獨立的重複中獲得。
圖8
效果模型.. .
圖8
CCM111 在巨噬細胞中的作用模型。 ( a ) LPS…
圖8 CCM111在巨噬細胞中的作用模型。 (a) LPS 誘導 TLR4/NF-κB 路徑的活化並上調 IL-6 以活化 STAT3 路徑。 STAT3 和 NF-κB 路徑的活化會導致發炎反應增強。 (b) CCM111 透過抑制 STAT3 和 Tyk2 的磷酸化來顯著抑制 STAT3 通路,並透過抑制 p65 的核轉位來抑制 NF-κB 通路,從而抑制 LPS 誘導的發炎反應。 所有人物 (8)