珍貴藥用蘑菇牛樟芝可誘導乳癌細胞、T47D 細胞生長停滯:新機制出現
摘要
隨著檢查技術的最新進步,過去幾十年來報告的乳癌病例激增。乳癌已成為全球女性死亡的第二大原因,敦促科學界開發或尋找具有有效活性和合理安全性的天然來源新藥來治療這種疾病。牛樟芝(AC)是一種珍貴的藥用真菌,因其強大的保肝和細胞毒活性而備受關注。我們在體內和體外評估了人工培養的AC(EEAC)乙醇萃取物對乳癌細胞(T47D細胞)的抗增殖活性。人工培養的 AC 的乙醇萃取物可抑制由細胞週期阻滯在 G1 期介導的 T47D 細胞增殖並誘導自噬作用。免疫印跡實驗證實,EEAC不僅降低了細胞週期相關蛋白的表達,也增加了轉錄因子FOXO1、自噬標記物LC3 II和p62的表達。人工培養的 AC 的乙醇萃取物透過促進 IRE1(肌醇需求酶 1α)、GRP78/Bip(葡萄糖調節蛋白 78)和 CHOP(C/EBP 同源蛋白)的表達來介導內質網壓力。除先前的研究外,EEAC 處理後的無細胞系統、免疫印跡和免疫螢光測定表明,HDAC(組蛋白去乙醯化酶)活性受到抑制。體內研究表明,EEAC 可以減少腫瘤體積並抑制腫瘤生長,且沒有任何明顯的副作用。與野生 AC 乙醇萃取物的譜相比,高效液相層析譜顯示出相似的三萜類化合物。 EEAC 對乳癌細胞的多個標靶表明,該萃取物可以開發為針對這種使人衰弱的疾病的潛在膳食補充劑。 "/zb_users/upload /2024/12/ijms-20-00833-g001a.jpg" alt="圖1" />
圖1
人工培養的乙醇萃取物…
< p> 圖1人工培養AC (EEAC) 的乙醇萃取物(25 和50 μg/mL)抑制癌症…
圖1 人工培養AC (EEAC)的乙醇萃取物(25 和50 μg/mL) μg/mL)抑制癌細胞增殖,而不誘導細胞凋亡和粒線體膜電位破壞。 (A) 人類癌細胞係以 EEAC 處理並孵育 72 h,並以 MTT 測定進行評估; (B) EEAC 對 T47D 細胞集落形成的影響; T47D細胞以EEAC處理,孵育48小時,並以(C)膜聯蛋白V和碘化丙啶和(D)羅丹明123染色; (E)以Western blot測定促凋亡蛋白caspases-3、-8和-9的表達量。肌動蛋白用作加載對照。所有結果均以至少三個實驗的平均值±SD 表示,** p < 1。 0.01; *** p < 0.001。
圖1
< p> 人工培養的乙醇萃取物...圖1
人工培養的AC (EEAC) 乙醇萃取物(25 和50 μg/mL)抑制癌症...
圖1人工培養的 AC (EEAC) 的乙醇萃取物(25 和 50 μg/mL)可抑制癌細胞增殖,而不誘導細胞凋亡和粒線體膜電位破壞。 (A) 人類癌細胞係以 EEAC 處理並孵育 72 h,並以 MTT 測定進行評估; (B) EEAC 對 T47D 細胞集落形成的影響; T47D細胞以EEAC處理,孵育48小時,並以(C)膜聯蛋白V和碘化丙啶和(D)羅丹明123染色; (E)以Western blot測定促凋亡蛋白caspases-3、-8和-9的表達量。肌動蛋白用作加載對照。所有結果均以至少三個實驗的平均值±SD 表示,** p < 1。 0.01; *** p < 0.001。
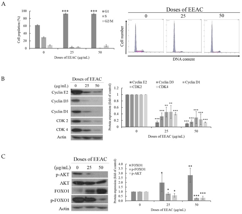
圖2
< p> EEAC 對細胞的影響...圖2
EEAC 對細胞週期進程與自噬誘導的影響。 T47D 細胞...
圖 2 EEAC 對細胞週期進程和自噬誘導的影響。 T47D 細胞以 EEAC(25 和 50 μg/mL)處理 48 小時。 (A) 使用流式細胞儀測定細胞週期進程並透過 MultiCycle 軟體進行定量。 (B) 以蛋白質印跡法測定 G1 期相關蛋白細胞週期蛋白 E2、細胞週期蛋白 D3、細胞週期蛋白 D1、CDK2 和 CDK4 的表達。 (C) 以蛋白質印跡法測定 AKT/FOXO1 訊息傳遞路徑蛋白的表達。 (D)以Western blot測定自噬相關蛋白LC3 II和p62的表達。肌動蛋白用作加載對照。所有結果均以至少三個實驗的平均值±SD表示,*p<0。 0.05; ** p < 0.01; *** p < 0.001。
圖2
< p> EEAC 對細胞的影響...圖2
EEAC 對細胞週期進程與自噬誘導的影響。 T47D 細胞...
圖 2 EEAC 對細胞週期進程和自噬誘導的影響。 T47D 細胞以 EEAC(25 和 50 μg/mL)處理 48 小時。 (A) 使用流式細胞儀測定細胞週期進程並透過 MultiCycle 軟體進行定量。 (B) 以蛋白質印跡法測定 G1 期相關蛋白細胞週期蛋白 E2、細胞週期蛋白 D3、細胞週期蛋白 D1、CDK2 和 CDK4 的表達。 (C) 以蛋白質印跡法測定 AKT/FOXO1 訊息傳遞路徑蛋白的表達。 (D)以Western blot測定自噬相關蛋白LC3 II和p62的表達。肌動蛋白用作加載對照。所有結果均以至少三個實驗的平均值±SD表示,*p<0。 0.05; ** p < 0.01; *** p < 0.001。
圖3
< p> EEAC 對內質網的影響...圖3
EEAC 對內質網(ER) 的影響。 T47D細胞以EEAC處理(25…
圖3 EEAC對內質網(ER)的影響。T47D細胞用EEAC(25和50 μg/mL)處理48小時。(A< /b> ) 收集細胞並以Fluo-3 AM 染色以測定Ca2+ 濃度,並使用流式細胞儀進行分析(B) 內質網壓力感測器蛋白IRE1(肌醇需求酶1α)的表達。以蛋白質印跡法測定PERK(胰內質網激酶)和ATF-6(活化轉錄因子6)以及ER 壓力標記物GRP78/Bip 和CCAAT 增強子結合蛋白同源蛋白(CHOP)。 ) GRP78/Bip(紅色)和CHOP(綠色)染色的T47D 細胞以EEAC (50 μg/mL) 處理48 小時的共聚焦顯微鏡影像。結果均以至少三次實驗的平均值±SD表示。 0.01; *** p < 0.001。
圖3
< p> EEAC 對內質網的影響...圖3
EEAC 對內質網(ER) 的影響。 T47D細胞以EEAC處理(25…
圖3 EEAC對內質網(ER)的影響。T47D細胞用EEAC(25和50 μg/mL)處理48小時。(A< /b> ) 收集細胞並以Fluo-3 AM 染色以測定Ca2+ 濃度,並使用流式細胞儀進行分析(B) 內質網壓力感測器蛋白IRE1(肌醇需求酶1α)的表達。以蛋白質印跡法測定PERK(胰內質網激酶)和ATF-6(活化轉錄因子6)以及ER 壓力標記物GRP78/Bip 和CCAAT 增強子結合蛋白同源蛋白(CHOP)。 ) GRP78/Bip(紅色)和CHOP(綠色)染色的T47D 細胞以EEAC (50 μg/mL) 處理48 小時的共聚焦顯微鏡影像。結果表示為至少三個實驗的平均值±SD,**p<0。 0.01; *** p < 0.001。
圖4
< p> EEAC 對組蛋白的影響...圖4
EEAC 對組蛋白去乙醯化酶活性的影響。 ( A ) 影響...
圖4 EEAC 對組蛋白去乙醯化酶活性的影響。 (A) EEAC 對無細胞系統中 HDAC 介導的去乙醯化的影響。 (B) T47D 細胞以 EEAC(25 和 50 μg/mL)處理 48 小時,並以蛋白質印跡法測定 HDAC 1、2、3 和 4 的表達。肌動蛋白用作加載對照。 (C) 乙醯-H3 和乙醯-H4 染色的 T47D 細胞以 EEAC (50 μg/mL) 處理 48 小時的共聚焦顯微鏡影像。用 DAPI 複染細胞以標記細胞核(藍色)。所有結果均以至少三個實驗的平均值±SD表示,*p<0。 0.05; ** p < 0.01; *** p < 0.001。
圖5
< p> EEAC 對…的抗腫瘤作用圖5
EEAC 對體內腫瘤生長動物模型的抗腫瘤作用。荷瘤裸...
圖5 EEAC對體內腫瘤生長動物模型的抗腫瘤作用。荷瘤裸鼠用DMSO或EEAC(100μg/g)處理87天(每組5隻小鼠)。 (A) 腫瘤照片(左)和腫瘤重量直方圖結果(右)。 (B) 每隔一天測量腫瘤體積。 (C) EEAC 對腫瘤體積增加的影響。 (D) 每隔一天測量裸鼠體重。 (E) 使用 FUJIFILM 比色分析儀 (DRI-Chem 3000) 測定化學等離子體曲線。 (F,G) 裸鼠器官組織切片以蘇木精和伊紅染色 (400×)。所有結果均以平均值±SD表示,** p<0。 0.01。
圖5
< p> EEAC 對…的抗腫瘤作用圖5
EEAC 對體內腫瘤生長動物模型的抗腫瘤作用。荷瘤裸...
圖5 EEAC對體內腫瘤生長動物模型的抗腫瘤作用。荷瘤裸鼠用DMSO或EEAC(100μg/g)處理87天(每組5隻小鼠)。 (A) 腫瘤照片(左)和腫瘤重量直方圖結果(右)。 (B) 每隔一天測量腫瘤體積。 (C) EEAC 對腫瘤體積增加的影響。 (D) 每隔一天測量裸鼠體重。 (E) 使用 FUJIFILM 比色分析儀 (DRI-Chem 3000) 測定化學等離子體曲線。 (F,G) 裸鼠器官的組織切片以蘇木精和伊紅染色 (400×)。所有結果均以平均值±SD表示,** p<0。 0.01。
圖6
< p> AC 主要…的HPLC 譜圖6
( A…
圖6 乙醇萃取物AC 主要三萜類化合物的HPLC 譜6 (A) 野生子實體及(B) 培養產品(EEAC) 乙醇萃取物中AC 主要三萜類化合物的HPLC 譜< img。 HPLC 曲線Major…
圖 6
( A…
圖 6 AC Major 乙醇萃取物的 HPLC 圖譜(A< /b>)野生子實體和(B)培養物(EEAC)乙醇萃取物的三萜類化合物。 所有人物 (11)