藥用真菌牛樟芝代謝物生物合成和性發育的基因組和轉錄組分析
摘要
牛樟芝,一種產於台灣的多孔菌,長期以來被用作治療癌症、高血壓和解酒的藥物,年市場規模超過1 億美元(美國) )在台灣。我們獲得了包含 9,254 個基因的 32.15 Mb 基因組草圖。基因組本體富集和途徑分析揭示了性發育和倍半萜類化合物、三萜類化合物、麥角甾烷、安托醌醇和安托康芬的生物合成。我們鑑定了菌絲體和子實體之間差異表達的基因以及甲羥戊酸途徑、萜類途徑、細胞色素P450 和聚酮合成酶中的242 個蛋白質,這些蛋白質可能有助於藥用次級代謝產物的產生。次生代謝物生物合成途徑的基因表現出組織特異性化合物的表達富集,包括子實體中用於將羊毛甾烷轉化為麥角烷三萜類化合物的14-α-去甲基酶(CYP51F1) 、菌絲體中用於蒽醌生物合成的輔酶Q(COQ)以及用於蟻醇生物合成的聚酮合成酶子實體中的生物合成。我們的數據將有助於制定增加有用代謝物產量的策略。
圖
圖1.
A. cinnamomea 的功能分類...
圖1.
A. cinnamomea 的功能分類肉桂基因模型。 ( A ) 基因分佈...
圖1. A. cinnamomea 基因模型的功能分類。計數。 (B) P450 基因在不同細胞色素 P450 結構域類別的分佈。
圖2.
四個轉錄組之間的關係...
圖2.
四個轉錄組之間的關係A.肉桂。 ( A ) 成對…
圖 2. A.cinnamomea 的四個轉錄組之間的關係。 (A) RNA 樣本之間標準化 RPKM 的成對相關性。 Pearson 相關係數的範圍從無相關(藍色)到完全相關(紅色)。 S27和S32,單核菌絲體; AM,雙核菌絲體; AT,木頭生長的子實體。
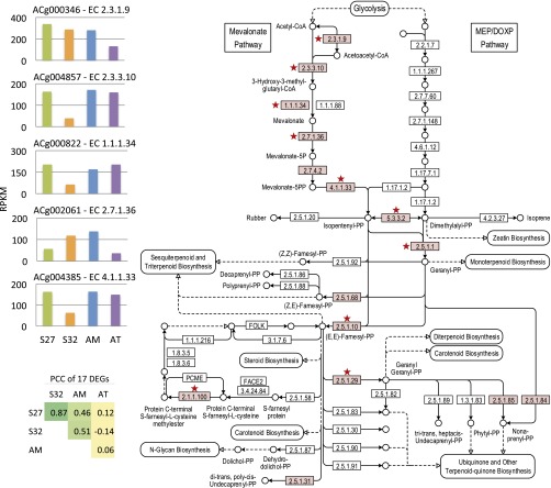
圖3.
萜類骨架的KEGG 圖譜…
圖3.
萜類骨架生物合成的KEGG圖譜途徑和酵素的差異表達…
圖3. 肉桂中萜類骨架生物合成途徑和酶的差異表達的KEGG圖譜。命中率這張地圖。 (左上)不同菌株定位基因(EC 2.3.1.9、EC 2.3.3.10、EC1.1.1.34、EC 2.7.1.36、EC 4.1.1.33)的表達量(RPKM值)。 (左下)萜類主鏈生物合成路徑中 17 個映射基因的 Pearson 相關係數。
圖4.
三萜類化合物的表達譜聚類...
圖4.
三萜類化合物生物合成的表達譜聚類A. cinnamomea 中的基因。四…
圖4.肉桂中三萜類生物合成基因的表達譜聚類。四個 RNA 樣本來自 S27 和 S32(兩個單核分離株)的菌絲體、AM(雙核分離株)的菌絲體和 AT(木頭生長的分離株)的子實體。總共185個差異表達基因分為四組:C1、C2、C3和C4。 (左下)透過 R 腳本對錶達基因模型進行聚類(RPKM 轉換為 Z 值)。 (左上)四個簇中基因的 RPKM 中位數。 (右上)在S27 的全基因組註釋中豐富的GO 類別。還原酶活性,作用在配對供體上,摻入或還原分子氧、還原型黃素或黃素蛋白作為一種供體,並摻入一個氧原子。 (右下)顯示 GO 類別表達富集的簇以藍色顯示。
圖5.
代表性次級代謝物與生物合成...
圖5.
代表性次生代謝物和生物合成途徑肉桂三萜類化合物和前樟腦苷的合成…
圖5.肉桂三萜類化合物和前樟腦的代表性次級代謝物和生物合成途徑。這些酵素根據其對應的途徑進行了不同的著色:藍色,KEGG map00900;橄欖色,map00909;紫色,map00130;綠色,map00980 和map00982;橙色,假定的前樟腦路徑;紅色,各種修飾酵素將三萜類骨架轉化為不同的生物活性化合物。 AACT、IDI 和 GPPS 三種酵素在 S27 菌絲體中的表現量均顯著高於 AT 子實體中的表現量。