新型牛樟芝萃取物可透過 MicroRNA-27a 途徑減少癌症幹樣表型變化並使 KRAS 突變結直腸癌重新敏感
摘要
大腸直腸癌(CRC)是台灣最常見的死亡原因之一。先前的研究表明,牛樟芝(AC)可以治療中毒、腹瀉和多種癌症。因此,我們純化了一種新型泛醌衍生物AC009,並研究了其抗腫瘤作用。細胞活力測定表明,AC009 降低了幾種人類 CRC 細胞系的活力。 AC009 治療導致細胞週期停滯/凋亡,這些效應可能透過 caspase 和 Bcl-2 訊號路徑發生。我們證明 AC009 可以在異種移植小鼠模型中顯著抑制體內腫瘤生長。使用信使 RNA (mRNA) 和 microRNA (miRNA) 微陣列,我們發現 KRAS 基因表現也受到 AC009 的調節,可能是透過特定的 miRNA。 AC009 也降低了癌症幹細胞標記 CD44+/CD24+ 的表達,並恢復了西妥昔單抗在 KRAS 突變 CRC 中的腫瘤抑製作用。此外,我們發現miRNA-27a可以恢復西妥昔單抗在KRAS突變的CRC細胞中的腫瘤抑製作用。綜上所述,我們的結果顯示AC009 具有針對人類野生型和KRAS 突變CRC 的治療潛力。 / zb_users/upload/2024/12/cancers-11-01657-g001.jpg" alt="圖 1" />
圖 1
AC009 的結構和… p>
圖1
AC009的結構及其對結腸癌細胞活力的影響。 ...
圖1 AC009的結構及其對結腸癌細胞活力的影響。 AC009的結構如(A)所示。大腸直腸癌 (CRC) 細胞(HCT116、RKO、DLD-1 和 SW-480)飢餓 48 小時,在有或沒有 AC009(0.1、0.3、1、3、10微克/毫升)。 72 h後以磺胺羅丹明B(SRB)法(B)及結晶紫法(C)檢測細胞活力;結果以抑制百分比表示(n = 10)。 (D)不同濃度AC009處理的結直腸癌細胞的細胞毒性(HCT116細胞,處理72小時;n = 10,平均值±SEM,** p < 0.01)。
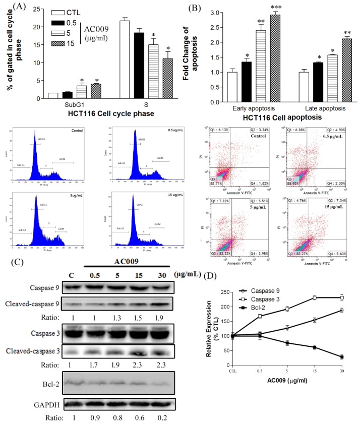
圖2
< p> AC009 對HCT116 的影響…圖2
AC009 對HCT116 細胞週期阻滯、促進細胞凋亡、caspase/Bcl-2 的影響…
圖2 AC009 對HCT116 細胞週期停滯、促進細胞凋亡和caspase/Bcl-2 表現的影響。以流式細胞儀檢測AC009處理後HCT116癌細胞的細胞週期及膜聯蛋白V凋亡。 (A) 不同濃度AC009處理48小時後細胞週期的變化。 (B)annexin V-FITC 顯示 AC009 處理 24 小時後的早期和晚期細胞凋亡。分析早期和晚期細胞凋亡的倍數變化(n = 10,平均值±SEM,* p < 0.05,** p < 0.01,*** p < 0.001)。 (C) 在caspase中,偵測結果顯示cleaved caspase 9和cleaved caspase 3增加。也檢測到 Bcl-2 和 GAPDH 表現 (n = 3)。這些蛋白質及其對照的比率顯示在條帶下方。裂解的 caspase 9、裂解的 caspase 3 和 Bcl-2 的定量分析以平均密度表示,由密度計 (D) 測定。
圖 3
< p>體內抗腫瘤作用...圖3
AC009的體內抗腫瘤作用。 NOD/SCID小鼠植入HCT116…
圖3 AC009的體內抗腫瘤作用。 NOD/SCID 小鼠植入 HCT116 CRC 細胞。 7至12天後(腫瘤體積增長至2mm3),以腹腔內注射施用AC009(1.5和6mg/kg)。 (A) 腫瘤體積(mm3),(B) 對照腫瘤的HCT116圖片,以及不同濃度AC009處理後的圖片。 (C)小鼠體重比(NOD/SCID小鼠;每組n=10,平均值±SEM,*p<0.01,***p<0.001)。
圖 4
< p> microRNA (miRNA)/信使RNA 微陣列…圖4
microRNA (miRNA)/信使RNA (mRNA) 檢測和qRT-PCR 微陣列。 ( A ) 微陣列…
圖 4 microRNA (miRNA)/信使 RNA (mRNA) 檢測和 qRT-PCR 的微陣列。 (A) miRNA 微陣列分析顯示用 AC009 處理 24 小時後特定基因的上調和下調。綠色表示 mRNA 表現量減少了 50%,紅色表示 mRNA 表現量增加了 2.8 倍。 (B) hsa-miR-27a-3p 的表達量使用 U6 小核 RNA (snRNA) 進行標準化,並表示為 REL(相對表現量);每組 n = 13,*** p < 0.001。
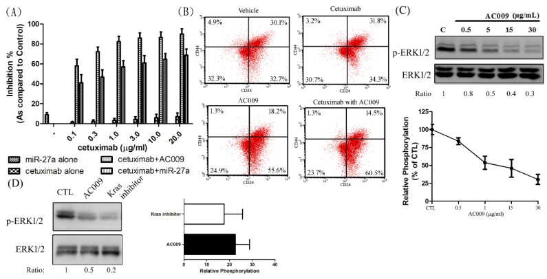
圖 5
< p> miRNA和...的作用圖5
miRNA和AC009對KRAS蛋白表現和西妥昔單抗再敏化的作用...
圖5 miRNA和AC009的作用KRAS 蛋白表現和西妥昔單抗抗腫瘤能力的再敏化。以 miR-27a-3p、miR-222-3p、miR-106a-5p (A)、AC009 或其衍生物 (B) 處理後,Western blotting採用檢測KRAS蛋白表現的方法。 HCT116或SW480細胞生長24小時,飢餓48小時,並以DMEM(含10%FBS)培養。 (C) 中顯示了在沒有或存在 AC009 (1 μg/mL) 的情況下檢測 HCT116 和 SW480 細胞的各種西妥昔單抗濃度的細胞活力(SRB 測定)。在沒有或有 miRNA-27a 特異性抑制劑的情況下,AC009 (1 μg/mL) 對 HCT116 細胞活力(SRB 測定)的影響如 (D) 所示。 miRNA-27a 特異性抑制劑和 AC009 對 KRAS 蛋白表現的影響如 (E) 所示。 KRAS 和 β-肌動蛋白的比率顯示在條帶下方。所有數據均代表進行了三次的實驗。 ** p < 0.01。
圖 6
< p> AC009 的作用使西妥昔單抗在體內模型中的抗腫瘤能力重新變得敏感。單抗的抗腫瘤能力重新變得敏感。 ... 圖 6 AC009 在體內模型中使西妥昔單抗抗腫瘤能力重新敏感。在沒有或有 AC009 的情況下,西妥昔單抗的腫瘤體積 (mm3) 抑制 NOD/SCID 小鼠異種移植 HCT116 腫瘤的生長 (A)。研究了 HCT116 腫瘤異種移植中 KRAS 的表達 (B)。 ** p < 0.01,***p<0.01 0.001。
圖7
< p> miR-27a對...的影響圖7
miR-27a對複敏西妥昔單抗抗腫瘤能力的影響,以及效果...< /p> 圖圖7 miR-27a對西妥昔單抗再敏化抗腫瘤能力的影響,以及AC009對癌症幹細胞標記表達的影響。 HCT116細胞以miR-27a模擬物轉染並生長24小時,飢餓48小時,以DMEM(含10%FBS)培養,並在不存在或存在AC009(1μg/mL)的情況下用不同濃度的西妥昔單抗處理,並檢測細胞活力(SRB 測定)(A)。利用流式細胞儀檢測HCT116細胞表面CD44和CD24的表達(B)。 AC009處理(C)或KRAS抑制劑處理(D)後,透過Western blotting研究ERK磷酸化,並以光密度計測定平均密度。 p-ERK1/2 和 ERK1/2 的比率顯示在條帶下方。所有數據均代表進行了三次的實驗。
圖8
< p> 治療效果及機轉...圖8
AC009在大腸直腸癌(CRC)細胞治療中的治療效果及機轉...
圖8治療效果AC009 在大腸直腸癌 (CRC) 細胞治療中的作用機制。牛樟芝 (AC) 萃取物 AC009 處理後,CRC 細胞可能透過 caspase-3 和 caspase-9 依賴性訊號路徑發生凋亡,並進一步下調 Bcl-2 表現。此外,AC009也會在CRC細胞治療中引起細胞週期停滯。 AC009 也促進 miRNA-27a 表現並進一步抑制 KRAS 表現。然後,在結直腸癌中,AC009治療後,KRAS訊號路徑下游蛋白p-Erk也被下調,並進一步導致癌症幹細胞(CSC)標記降低。 所有人物 (8)