牛樟芝三萜類化合物透過 SNW1/RXR/ALDH2 軸減輕心臟肥大
摘要
醛脫氫酶 2 (ALDH2) 是氧化壓力產生的有毒醛代謝的關鍵酶,已被證明在心血管疾病中發揮心臟保護作用。牛樟芝三萜類化合物(ACT)是一種具有抗發炎和抗氧化特性的藥用蘑菇,我們先前的研究發現ACT可以透過調節ALDH2發揮抗脂肪肝作用。本研究旨在闡明ACT及其單體對心臟肥大的影響,並探討其藥理機轉與ALDH2的關係。透過檢查心臟形態和肥厚生物標記物的表達水平,ACT 顯著降低了野生型小鼠由血管緊張素II (Ang II) 和主動脈橫縮術(TAC) 手術引起的心肌肥厚,但在ALDH2 敲除小鼠中則不然。在體外,ACT 及其單體去氫磺酸 (DSA) 以 ALDH2 依賴性方式抑制 Ang II 刺激的新生兒心肌細胞 (NRCM) 的肥大表型。關於藥理機制,觀察到 ACT 和 DSA 恢復了 WT-Ang II/TAC 小鼠和 Ang II 誘導的 NRCM 小鼠心肌組織中的 ALDH2 表現和活性。此外,它還以 ALDH2 依賴性方式抑制氧化壓力並改善粒線體品質控制 (MQC) 穩態。我們透過「靶向釣魚」和細胞熱情轉移測定技術篩選了轉錄共激活因子SNW1作為DSA結合蛋白,並驗證SNW1透過與轉錄因子RXR的協同相互作用促進ALDH2轉錄和翻譯水平。總之,研究結果表明,ACT/DSA 透過調節 SNW1/RXR 上調 ALDH2 表達,從而抑制氧化壓力並維持 MQC 穩態,進而預防心臟肥大。 img src="/zb_users/upload/2024/12/ga1.jpg" alt="圖片1" />
圖文摘要
圖文摘要
圖摘要
圖 1
ACT 衰減Ang II 誘發的肥大…
圖1
ACT 減弱NRCM 中Ang II 誘發的肥大反應和粒線體功能障礙。 (a) MTT…
圖 1 ACT 減弱 NRCM 中 Ang II 誘發的肥大反應和粒線體功能障礙。 (a) MTT 法檢測 ACT 對 NRCM 的細胞毒性。 (b-d) RT-PCR 分析 Ang II 誘導的 Anf、Bnp 和 β-MHC mRNA 表現。 (e-g) RT-PCR 分析 Ang II 誘導的 Nox-4、Nrf-2 和 HO-1 mRNA 表現。 (h) Western blot檢測Mfn1、Mfn2、Drp1、Pink1和Parkin的蛋白質表現。 (i–j) Mfn1、Mfn2、Drp1、Pink1 和 Parkin 的定量分析。 (平均值±SEM,*p<0.05,*p<0.01,**p<0.001)。 (為了解釋該圖例中對顏色的引用,讀者請參閱本文的網頁版本。)
圖2
ACT及其活性單體…
圖2
ACT及其活性單體... p>
圖2
ACT及其活性單體活性單體DSA 減弱NRCM 中Ang II 誘發的肥大反應…
圖2 ACT 及其活性單體DSA 以ALDH2 依賴性方式減弱NRCM 中Ang II 誘發的肥大反應。 (a) DSA 的化學結構。 (b) MTT 法檢測 DSA 對 NRCM 的細胞毒性。 (c-d) RT-PCR 分析 Ang II 誘導的 Anf 和 Bnp mRNA 表現。 (e-f) 以蛋白質印跡驗證和量化 ALDH2 的過度表現和敲低效率。 (g–h)慢病毒過度表現並敲低 ALDH2 後,RT-RCR 檢測 Ang II 誘導的 NRCM 中 Anf 和 Bnp 的 mRNA 量。 (平均值±SEM,與對照組相比,*p<0.05,*p<0.01,**p<0.001;#p<0.05,##p<0.01,###p<0.001 Ang II 組;* p < 0.01,**p < 0.001;&&p < 0.001)。
圖 3
ALDH2 介導抗心臟肥大作用...
圖3
ALDH2 介導Ang II 誘導小鼠中ACT 的抗心臟肥大作用...
圖3 ALDH2 介導ACT在Ang II 誘導的小鼠模型中的抗心肌肥厚作用。 (a) 小鼠心臟組織的 H&E 染色。 (b) HW/BW 的定量分析。 (c) HW/TL 的定量分析。 (d-f) RT-PCR 分析 WT 小鼠心臟組織中 Anf、Bnp 和 β-MHC 的 mRNA 表現。 (g–i) RT-PCR 分析 ALDH2−/− 小鼠心臟組織中 Anf、Bnp 和 β-MHC 的 mRNA 表現。 (平均值±SEM,*p<0.05,*p<0.01,**p<0.001)。
圖 4
ALDH2 介導抗心肌肥厚…
圖4
ALDH2 在TAC 誘導的小鼠模型中介導ACT 的抗心肌肥厚作用。鼠模型中介導ACT 的抗心臟肥厚作用。 (a) 小鼠心臟組織的 H&E 染色。 (b) HW/BW 的定量分析。 (c) HW/TL 的定量分析。 (d-f) RT-PCR 分析 WT 小鼠心臟組織中 Anf、Bnp 和 β-MHC 的 mRNA 表現。 (g–i) RT-PCR 分析 ALDH2−/− 小鼠心臟組織中 Anf、Bnp 和 β-MHC 的 mRNA 表現。 (平均值±SEM,*p<0.05,*p<0.01,**p<0.001)。
圖 5
ALDH2 介導. ..
圖5
ALDH2 介導ACT 在減弱氧化壓力中的作用...
圖5 ALDH2 介導ACT 在... 中的作用心臟肥大模型中氧化壓力的減弱。 (a) Ang II 誘導的 WT 和 ALDH2 −/− 小鼠心臟組織中的 4-羥基壬烯醛含量。 (b) TAC 誘導的 WT 和 ALDH2 −/− 小鼠心臟組織中的 4-羥基壬烯醛含量。 (c) 在 WT 小鼠心肌組織中,RT-PCR 檢測 Ang II 誘導的小鼠模型中 SOD-1、SOD-2、Nrf-2 和 HO-1 的 mRNA 水準。 (d) 在 ALDH2−/− 小鼠心肌組織中,RT-PCR 檢測 Ang II 誘導的小鼠模型中 SOD-1、SOD-2、Nrf-2 和 HO-1 的 mRNA 量。 (平均值±SEM,*p<0.05,*p<0.01,**p<0.001)。
圖 6
ALDH2 介導< /p>
圖6
ALDH2 介導ACT 在改善MQC 損傷中的作用
圖6 ALDH2 介導ACT 在改善MQC 損傷中的作用改善心臟肥大小鼠模型中的MQC 損傷。 (a)在WT小鼠心肌組織中,Western blot檢測Ang II誘導小鼠Mfn1、Mfn2、Drp1、Pink1和Parkin蛋白表現。 (b–c) Mfn1、Mfn2、Drp1、Pink1 和 Parkin 的定量分析。 (d)在ALDH2−/−小鼠心肌組織中,Western blot檢測Ang II誘導小鼠中Mfn1、Mfn2、Drp1、Pink1和Parkin的蛋白質表現。 (e-f) Mfn1、Mfn2、Drp1、Pink1 和 Parkin 的定量分析。 (平均值±SEM,*p<0.05,*p<0.01,**p<0.001)。 (為了解釋該圖例中對顏色的引用,讀者請參閱本文的網頁版本。)
圖7
ACT 上調ALDH2 表現且…
圖7
ACT在體內和體外上調 ALDH2 表現和活性。 (a)…
圖 7 ACT 上調 ALDH2 體內和體外表現和活性。 (a) RT-PCR 分析 Ang II 誘導的心臟肥大小鼠中心臟 ALDH2 的 mRNA 量。 (b–c) 用於檢測和量化 Ang II 誘導的心臟肥大小鼠心臟 ALDH2 蛋白質水平的蛋白質印跡。 (d) Ang II 誘導的心臟肥大小鼠心臟 ALDH2 活性的定量分析。 (e) RT-PCR 分析 TAC 誘導的心臟肥大小鼠中心臟 ALDH2 的 mRNA 量。 (f–g) 蛋白質印跡檢測和量化 TAC 誘導的心臟肥大小鼠心臟 ALDH2 蛋白質水平。 (h) RT-PCR 檢測 Ang II 誘導的肥大細胞模型中 NRCM 中 ALDH2 的 mRNA 量。 (i–j) 以蛋白質印跡檢測和定量 Ang II 誘導的肥大細胞模型中 NRCM 中 ALDH2 的蛋白質量。 (平均值±SEM,*p<0.05,*p<0.01)。
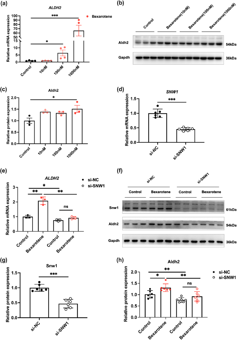
圖 8
SNW1 為結合蛋白…
圖8
SNW1 作為DSA 結合蛋白參與調節ALDH2 表現。 (a) CETSA 測定證實了 NRCM 中 DSA 與 SNW1 的結合,並使用 GAPDH 作為內部對照。 (b) 此圖顯示了基於蛋白質印跡分析的 SNW1 蛋白定量與溫度點的關係。 (c-e) 蛋白質印跡檢測和量化 SNW1 過度表現後 NRCM 中的 His 標籤和 ALDH2 蛋白質水平。 (f–h) 敲除 SNW1 後,以蛋白質印跡檢測和量化 NRCM 中的 SNW1 和 ALDH2 蛋白質水平。 (平均值±SEM,*p<0.05,*p<0.01,**p<0.001)。
圖 9
SNW1 規定ALDH2 表達透過...
圖9
SNW1 透過與RXR 協同調節ALDH2 表現。 (a) RT-PCR檢測ALDH2…
圖9 SNW1透過與RXR配合調節ALDH2表現。 (a) RT-PCR 檢測給予貝沙羅汀後 NRCM 中 ALDH2 mRNA 量。 (b–c) 進行貝沙羅汀給藥後,以蛋白質印跡法檢測和量化 NRCM 中的 ALDH2 蛋白質水平。 (d) RT-PCR 檢測 SNW1 敲除後 NRCM 中 SNW1 的 mRNA 量。 (e) RT-PCR 檢測 SNW1 敲除後給予貝沙羅汀後 NRCM 中 ALDH2 的 mRNA 量。 (f) 敲除 SNW1 後,施用貝沙羅汀後,以蛋白質印跡檢測 NRCM 中 SNW1 和 ALDH2 的蛋白質量。 (g–h) SNW1 和 ALDH2 的定量分析。 (平均值±SEM,*p<0.05,*p<0.01,**p<0.001)。 所有人物 (10)