牛樟芝可減少高脂飲食餵養小鼠的肥胖並調節腸道微生物群
摘要
圖
圖1
WEAC 補充劑可降低體重…
圖1
WEAC 補充劑可降低HFD 餵食的體重和脂肪積累老鼠。食物餵養的小鼠...
圖 1 WEAC 補充劑降低了 HFD 餵養的小鼠的體重和脂肪積累。每天以 200μl 雙蒸水作為對照或 0.1% (n=15) 或 1% (w/v) 的 WEAC 處理食物餵養的小鼠 (n=21) 和 HFD 餵養的小鼠 (n=15) ) ( n=15) 灌胃8 週。 WEAC 治療對體重 (a)、相對和絕對體重增加 (b 和 c)、附睪脂肪 ( d)、皮下脂肪(e)、附睪脂肪細胞大小(f)和血清三酸甘油酯(g)。 c-g 中顯示的參數是在餵食八週後測量的。在f中,使用ImageJ軟體中的Adiposoft估計脂肪細胞大小。比例尺,50 μm。數據表示為平均值±標準差。來自三個獨立的實驗。使用雙向 ANOVA Bonferroni 事後檢定分析 a 和 b 的體重差異(HFD+0.1% WEAC 與 HFD 的##P<0.01;*** P<0.001和* ***P<0.0001(HFD+1%WEAC與HFD相比)。頂部具有不同字母的圖條對應於基於Bonferroni事後單向變異數分析的統計顯著結果(P<0.05)。
圖 2
WEAC 降低了親發炎細胞激素表達...
圖2
WEAC 降低HFD 餵食小鼠中促發炎細胞因子的表達和產生。對小鼠進行治療...
圖 2 WEAC 降低了 HFD 餵食小鼠中促炎細胞因子的表達和產生。小鼠的處理如圖1所示。 ) 的相對表現使用 qRT-PCR 評估 EAT 中的 b>)。表達量針對 GAPDH 進行標準化。飼料餵養血清中TNF-α(d)、IL-1β(e)和IL-6(f)蛋白質水平使用ELISA 測定HFD 餵食的小鼠(每組n=5)。數據顯示為平均值±標準差。頂部具有不同字母的圖條對應於基於Bonferroni事後單向變異數分析的統計顯著結果(P<0.05)。
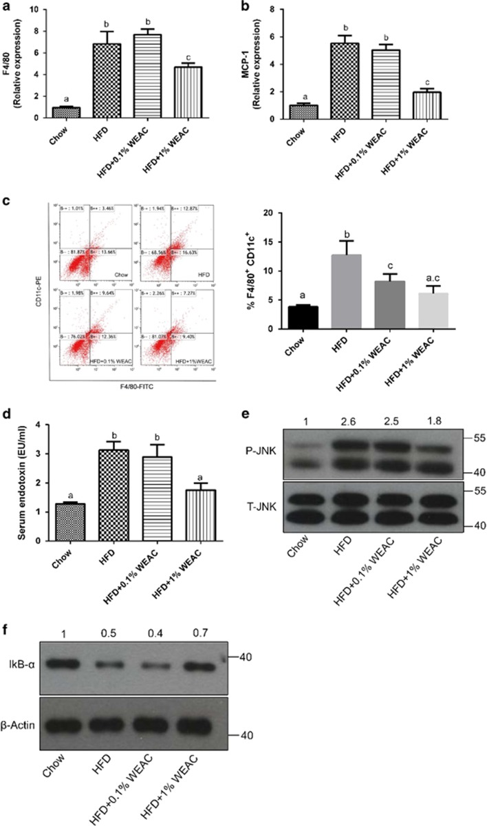
圖3
WEAC 減少巨噬細胞浸潤,血清…
圖3
WEAC 減少HFD 餵食小鼠的巨噬細胞浸潤、血清內毒素和促發炎訊號路徑。減少巨噬細胞浸潤, HFD 餵養小鼠的血清內毒素和促發炎訊號路徑。以 qRT-PCR 評估 WEAC 對 EAT 中 F4/80 (a) 和 MCP-1 (b) mRNA 表現量的影響(每組 n=5) )。小鼠的處理如圖 1 所示。表現量針對 GAPDH 進行標準化。流式細胞儀測定EAT(c)中巨噬細胞的浸潤情形;量化顯示在右側面板。使用鱟阿米巴細胞裂解物測定試劑盒評估WEAC對血清內毒素(LPS)(d)的影響,並以平均值±標準差表示。每毫升血清內毒素單位。使用蛋白質印跡法評估 WEAC 對 P-JNK (e) 和 IκB-α (f) 的影響。在 e 中,抗 JNK 抗體(P-JNK 和 T-JNK)針對兩種 JNK 同工型 p54 和 p46 發生反應。在e 和f 中,P-JNK 和IκB-α 的相對條帶強度透過光密度分析確定(值顯示在每個印跡頂部;對於P-JNK ,數值代表兩個條帶的平均強度)。頂部具有不同字母的圖條對應於基於Bonferroni事後單向變異數分析的統計顯著結果(P<0.05)。
圖4
WEAC 補充劑可減少HFD -誘導的胰島素...
圖 4
WEAC 補充劑可降低 HFD 誘導的胰島素抗性。 WEAC 對空腹胰島素的影響(…
圖4 補充WEAC 可降低HFD 引起的胰島素抗性。WEAC 對空腹胰島素(a)、空腹血糖(b ) 的影響>)、口服葡萄糖耐受試驗(c)、胰島素耐受試驗(d) 和EAT 中Akt 磷酸化(e) (n= T-Akt 是指使用商業 ELISA 試劑盒和血糖儀分別監測的總胰島素和葡萄糖水平(c,中的曲線下面積 (AUC))。d b>)(右圖)也顯示了頂部有不同字母的圖條,對應於基於Bonferroni 事後單向變異數分析的統計顯著結果(P<0.05)。相對P-Akt 帶強度顯示在頂部。WEAC 處理腸道微生物群的多樣性分析。觀察到的物種 ( a ),Chao-1 指數…
圖 5 WEAC 處理的腸道微生物群多樣性分析。餵食食物的小鼠糞便樣本中觀察到的物種 (a)、Chao-1 指數 (b) 和 Shannon 指數 (c) =4)、HFD (n=4)、HFD+0.1% WEAC (n=4) 或HFD+1% WEAC (n=3)。頂部具有不同字母的圖條對應於基於Bonferroni事後單向變異數分析的統計顯著結果(P<0.05)。
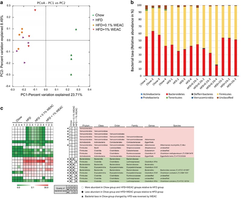
圖6
WEAC 補充劑改變微生物群組成...
圖 6
WEAC 補充劑改變了 HFD 餵養小鼠的微生物群組成。糞便中的微生物群組成...
圖 6 WEAC 補充劑改變了 HFD 餵養小鼠的微生物群組成。使用次世代定序和生物資訊分析方法,對用食物餵養的小鼠(n=4)、用0.1% (n=4) 或1% WEAC (n=3) 處理的HFD 小鼠(n=4 ) 的糞便中的微生物組成進行分析。 (a) 基於 UniFrac 的 PCoA 圖。 (b) 不同小鼠組腸道細菌在門層級的細菌分類分析。 (c) 熱圖顯示,在 HFD 餵養的小鼠中,WEAC 顯著改變了細菌類群的豐度。細菌分類群資訊(門、綱、目、科、屬和種)顯示在右側面板。白色圓圈和黑色菱形表示與 HFD 餵食組相比,飼料餵養組和 HFD+WEAC 餵養組的細菌分類群分別增加和減少。黑星代表細菌類群,其在食物餵養的小鼠中的豐度被 HFD 改變,並被 WEAC 逆轉。