Molecular Regulatory Mechanism of the Iron-Ion-Promoted Asexual Sporulation of Antrodia cinnamomea in Submerged Fermentation Revealed by Comparative Transcriptomics
Abstract
Antrodia cinnamomea is a precious edible and medicinal fungus with activities of antitumor, antivirus, and immunoregulation. Fe2+ was found to promote the asexual sporulation of A. cinnamomea markedly, but the molecular regulatory mechanism of the effect is unclear. In the present study, comparative transcriptomics analysis using RNA sequencing (RNA-seq) and real time quantitative PCR (RT-qPCR) were conducted on A. cinnamomea mycelia cultured in the presence or absence of Fe2+ to reveal the molecular regulatory mechanisms underlying iron-ion-promoted asexual sporulation. The obtained mechanism is as follows: A. cinnamomea acquires iron ions through reductive iron assimilation (RIA) and siderophore-mediated iron assimilation (SIA). In RIA, ferrous iron ions are directly transported into cells by the high-affinity protein complex formed by a ferroxidase (FetC) and an Fe transporter permease (FtrA). In SIA, siderophores are secreted externally to chelate the iron in the extracellular environment. Then, the chelates are transported into cells through the siderophore channels (Sit1/MirB) on the cell membrane and hydrolyzed by a hydrolase (EstB) in the cell to release iron ions. The O-methyltransferase TpcA and the regulatory protein URBS1 promote the synthesis of siderophores. HapX and SreA respond to and maintain the balance of the intercellular concentration of iron ions. Furthermore, HapX and SreA promote the expression of flbD and abaA, respectively. In addition, iron ions promote the expression of relevant genes in the cell wall integrity signaling pathway, thereby accelerating the cell wall synthesis and maturation of spores. This study contributes to the rational adjustment and control of the sporulation of A. cinnamomea and thereby improves the efficiency of the preparation of inoculum for submerged fermentation.
Figures
Figure 1
Effects of different concentrations of…
Figure 1
Effects of different concentrations of Fe 2+ on the sporulation ( A )…
Figure 1 Effects of different concentrations of Fe2+ on the sporulation (A) and biomass (B) of A. cinnamomea in submerged fermentation. Note: “CK”, no metal ion was added in the culture medium; “0.05”, the concentration of Fe2+ in the culture medium is 0.05 mmol/L; “0.1, 0.2, 0.3, 0.4, and 0.5” are similar to “0.05 mmol/L Fe2+”. The A. cinnamomea mycelia cultured for 10 days at 26 °C and 150 r/min with inoculum size of 1.0 × 106 spores/mL were used to measure the biomass; Different letters in (B) indicate significant differences at the level of 0.05 (p < 0.05).
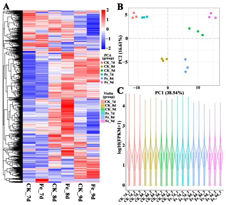
Figure 2
Statistical analysis of the RNA-seq…
Figure 2
Statistical analysis of the RNA-seq samples. Note: ( A ): Cluster analysis of…
Figure 2 Statistical analysis of the RNA-seq samples. Note: (A): Cluster analysis of gene expression; (B): principal component (PC) analysis; (C): distribution of the FPKM values of genes in all samples.
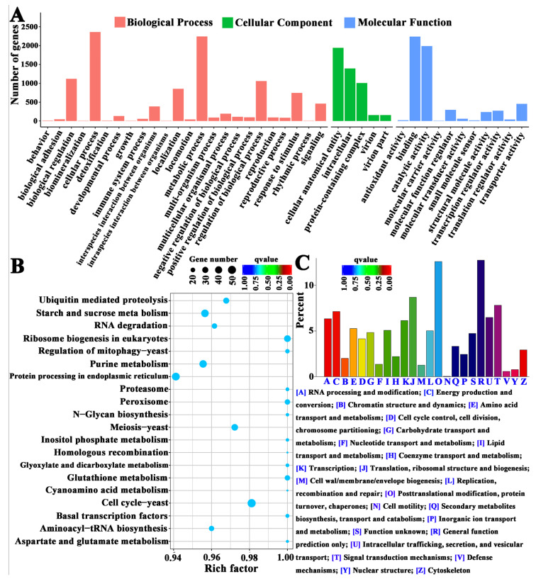
Figure 3
GO ( A ), KEGG…
Figure 3
GO ( A ), KEGG ( B ), and KOG ( C )…
Figure 3 GO (A), KEGG (B), and KOG (C) enrichment analyses of DEGs.
Figure 4
Expression levels of genes involve…
Figure 4
Expression levels of genes involve in CWI pathway ( A ) and FluG-mediated…
Figure 4 Expression levels of genes involve in CWI pathway (A) and FluG-mediated patthway (B) in the mycelium samples of A. cinnamomea. Note: “mRNA”, messenger RNA; “CK”, the mycelia cultured absence of Fe2+; “Fe”, the mycelia cultured in the presence of 0.1 mmol/L of Fe2+. The 18S rRNA gene of A. cinnamomea was taken as the internal reference.
Figure 5
Model diagram of the Fe…
Figure 5
Model diagram of the Fe 2+ - and FluG-mediated signal pathway of the…
Figure 5 Model diagram of the Fe2+- and FluG-mediated signal pathway of the asexual sporulation of A. cinnamomea in submerged fermentation. Note: “green arrow”, upstream developmental activation pathway; “purple arrow”, central developmental pathway; “blue arrow”, iron homeostasis regulator pathway.