Comparative Transcriptomic Analyses Propose the Molecular Regulatory Mechanisms Underlying 1,8-Cineole from Cinnamomum kanehirae Hay and Promote the Asexual Sporulation of Antrodia cinnamomea in Submerged Fermentation
Abstract
Antrodia cinnamomea is a valuable edible and medicinal mushroom with antitumor, hepatoprotective, and antiviral effects that play a role in intestinal flora regulation. Spore-inoculation submerged fermentation has become the most efficient and well-known artificial culture process for A. cinnamomea. In this study, a specific low-molecular compound named 1,8-cineole (cineole) from Cinnamomum kanehirae Hay was first reported to have remarkably promoted the asexual sporulation of A. cinnamomea in submerged fermentation (AcSmF). Then, RNA sequencing, real-time quantitative PCR, and a literature review were performed to predict the molecular regulatory mechanisms underlying the cineole-promoted sporulation of AcSmF. The available evidence supports the hypothesis that after receiving the signal of cineole through cell receptors Wsc1 and Mid2, Pkc1 promoted the expression levels of rlm1 and wetA and facilitated their transfer to the cell wall integrity (CWI) signal pathway, and wetA in turn promoted the sporulation of AcSmF. Moreover, cineole changed the membrane functional state of the A. cinnamomea cell and thus activated the heat stress response by the CWI pathway. Then, heat shock protein 90 and its chaperone Cdc37 promoted the expression of stuA and brlA, thus promoting sporulation of AcSmF. In addition, cineole promoted the expression of areA, flbA, and flbD through the transcription factor NCP1 and inhibited the expression of pkaA through the ammonium permease of MEP, finally promoting the sporulation of AcSmF. This study may improve the efficiency of the inoculum (spores) preparation of AcSmF and thereby enhance the production benefits of A. cinnamomea.
Figures
Figure 1
Effects of different extracts of…
Figure 1
Effects of different extracts of C. kanehirae on the sporulation of AcSmF. CK:…
Figure 1 Effects of different extracts of C. kanehirae on the sporulation of AcSmF. CK: Control check; CkCE: Chloroform extract of C. kanehirae; CkME: Methanol extract of C. kanehirae; CkEE: Ethyl acetate extract of C. kanehirae; CkPE: Petroleum ether extract of C. kanehirae. All extracts were dissolved in dimethyl sulfoxide (DMSO) and added at a concentration of 50 μg/mL. The blank control group was given the same volumes of DMSO.
Figure 2
Effects of different concentrations of…
Figure 2
Effects of different concentrations of 1,8-cineole, L-histidinol, and deoxyuridine on the sporulation and…
Figure 2 Effects of different concentrations of 1,8-cineole, L-histidinol, and deoxyuridine on the sporulation and biomass of A. cinnamomea in submerged fermentation. Different letters (a–d) on the column indicate the significant difference at the level of 0.05.
Figure 3
The life cycle pictures (400×)…
Figure 3
The life cycle pictures (400×) and photographs of A . cinnamomea in submerged…
Figure 3 The life cycle pictures (400×) and photographs of A. cinnamomea in submerged fermentation. All the pictures in the life cycle were taken with an optical microscope (Nikon TE2000S, Tokyo, Japan) at 400 times magnification; the pictures of flasks and mycelial pellets were taken with a cell phone.
Figure 4
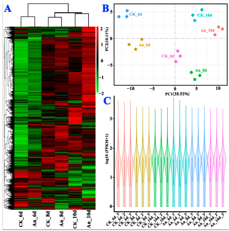
Cluster ( A ), principal…
Figure 4
Cluster ( A ), principal component ( B ), and FPKM distribution (…
Figure 4 Cluster (A), principal component (B), and FPKM distribution (C) of DEGs in the RNA-seq samples.
Figure 5
GO and KEGG classification enrichment…
Figure 5
GO and KEGG classification enrichment analysis of the differential expression genes. For KEGG…
Figure 5 GO and KEGG classification enrichment analysis of the differential expression genes. For KEGG enrichment: A, cellular process; B, environmental information processing; C, genetic information processing; D, metabolism; E, organismal system.
Figure 6
Expression levels of relevant genes…
Figure 6
Expression levels of relevant genes in different samples.
Figure 6 Expression levels of relevant genes in different samples.
Figure 7
The putative signal pathway of…
Figure 7
The putative signal pathway of the 1,8-cineole- and FluG-mediated sporulation of A .…
Figure 7 The putative signal pathway of the 1,8-cineole- and FluG-mediated sporulation of A. cinnamomea in submerged fermentation. All figures (7)