牛樟芝增強索拉非尼在人類肝細胞癌移植模型中的抗腫瘤活性
圖
圖 1
圖1
苦參中主要三萜類化合物的製備與鑑定。 肉桂萃取物...
圖1 肉桂萃取物中主要三萜類化合物的製備與鑑定。 (A) 顯示在瓊脂平板上培養的 A. cinnamomea 的萃取方案的流程圖。將乾燥的瓊脂平板以乙醇萃取並以旋轉蒸發器濃縮。 (B,C)將EACF或EAC的乾燥萃取物溶解在DMSO中,並以HPLC/LC/MS分析10mg/ml的總萃取物。
圖2
索拉非尼的抗增殖作用和…
圖 2
索拉非尼和 EAC 在 HCC 細胞系中的抗增殖作用。 ( A )…
圖 2 索拉非尼和 EAC 在 HCC 細胞系中的抗增殖作用。 (A) Huh-7 細胞和(B) HepG2 細胞在補充10% FBS 的DMEM 中按指定濃度暴露於索拉非尼和EAC 24 和48小時,並以MTT測定評估細胞活力。列,平均值;條,SD (n = 6)。 *P < 0.05; **P < 0.01; ***P < 0.001。 (C)以MTT法測定索拉非尼和EAC處理48小時後兩種HCC細胞株中的IC50值和細胞活力。
圖3
之間的協同組合索拉非尼…
圖 3
索拉非尼和 EAC 之間的協同組合對癌細胞活力的影響。 ( A…
圖3 索拉非尼和EAC 合併使用對癌細胞活力的協同作用。(A) Huh7 和(B< /b>)在有或沒有 EAC 的情況下,在 10% FBS-DMEM 中用索拉非尼處理 HepG2 細胞系 24 或 48 h,並通過 MTT 測定柱測定細胞活力,平均值;SD; ( C,D) 在處理的Huh7 和HepG2 細胞中透過Calcusyn 軟體計算的索拉非尼/EAC 組合代數估計、中位數效應圖和劑量效應曲線。 />
圖4
EAC 使HCC 細胞對… …敏感
圖 4
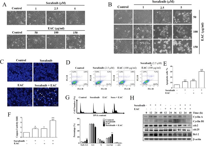
EAC 使 HCC 細胞對索拉非尼誘導的 HCC 細胞凋亡敏感。 ( A ,…
圖4 EAC 使HCC 細胞對索拉非尼誘導的HCC 細胞凋亡敏感。(A, B b>) -對比影像顯示單獨以索拉非尼或與EAC聯合處理48小時的Huh-7細胞的形態變化(C)螢光顯微鏡下Huh-7細胞的核形態變化。處理48小時,然後用DAPI(D)膜聯蛋白V-FITC/PI雙染色分析用索拉非尼(2.5μM)和/或EAC(100μM)處理的Huh-7細胞的凋亡。 ) 和/或EAC (100 µM) 處理48 h 的Huh-7 細胞中caspase-3 活性的流式細胞儀直方圖,平均值;SD (n = 4)。 PI 染色和流式細胞儀對以索拉非尼(2.5μM) 和/或EAC (100μM) 處理48 小時的Huh-7 細胞進行細胞週期分佈。列,平均值;條,SD (n = 4)。 (H) 對指定處理後 Huh-7 細胞裂解物進行蛋白質印跡分析。 *P < 0.05; **P < 0.01。
圖5
索拉非尼的效果/EAC 組合…
圖 5
索拉非尼/EAC 組合對 MAPK 的影響。 Huh-7 細胞處理後的蛋白質印跡…
圖 5 索拉非尼/EAC 組合對 MAPK 的影響。以 2.5μM 索拉非尼和/或 100μg/ml EAC 處理 48 小時的 Huh-7 細胞的蛋白質印跡。使用針對 ERK、p-ERK、JNK、pJNK、p38、p-p38 和 β-肌動蛋白的抗體以蛋白質印跡分析總細胞裂解物。
圖6
抑制癌細胞…
圖6
索拉非尼/EAC組合對癌細胞遷移及MMP表現的抑制。 (…
圖6 索拉非尼/EAC 組合對癌細胞遷移和MMP 表現的抑制。(A) Huh-7 細胞暴露於2.5 μM 索拉非尼和/或100 的傷口癒合測定µg/ml EAC 48小時,以Olympus CK-2倒置顯微鏡觀察(B)傷口癒合分析結果,平均值; (n = 4) (C b>, D) 以2.5μM 索拉非尼和/或100μg/ml 處理的Huh-7 細胞中MMP-2 和MMP-9 的表達使用即時PCR 進行48 小時的EAC,平均值;SD (n = 4) (E) 以2.5 μM 索拉非尼和/或100 μg 處理的Huh-7 細胞進行酵素分析。基中持續16小時。指定濃度的索拉非尼和EAC 處理細胞,並對侵襲的細胞進行拍照(放大200 倍)。 (G) 每次處理時,對五個隨機視野中的侵襲細胞進行計數。數據表示為三個獨立實驗的平均值±±S.D (n = 5)。 *P < 0.05; **P < 0.01; ***P < 與未處理對照組相比為 0.001。
圖7
索拉非尼的評估/ EAC 組合安全性…
圖 7
索拉非尼/EAC 組合在小鼠的安全性評估。 ( A ) 照片...
圖 7 索拉非尼/EAC 組合在小鼠的安全性評估。 (A) 每隔一天接受 2.5mg/kg 索拉非尼和/或 100mg/kg EAC(腹腔注射)治療 4 週的 BALB/c 小鼠的肝臟、腎臟和脾臟照片。 (B–E) 治療期間身體、肝臟、脾臟和腎臟的重量會改變。列,平均值;條,SD (n = 3)。 (F) 治療小鼠的肝臟、腎臟和脾臟組織切片(200×放大倍率)的組織病理學(H&E染色)分析的代表性圖像。
圖8
索拉非/EAC的體內療效…圖8
索拉非尼/EAC 組合在HCC 異位異種移植模型中的體內功效。體內功效。 (A) 代表性影像顯示,每隔一天以2.5mg/kg 索拉非尼和/或100mg/kg EAC(腹腔注射)治療7 週後,從NOD-SCID 小鼠中切除Huh-7 異種移植腫瘤。 (B) 治療 7 週期間腫瘤體積發生變化。點,平均值;酒吧,SD。 *P < 0.05; **P < 0.01。 (C) ERK 和 p-ERK 的蛋白質印跡分析顯示每個治療組的 3 個代表性皮下 Huh-7 腫瘤的勻漿中的藥物活性。 (D) 腫瘤組織中ERK的磷酸化程度。使用 Image J 軟體對蛋白質印跡圖像進行量化。列,平均值;條,SD (n = 3)。 *P < 0.05; **P < 0.01。 (E) 代表性異種移植腫瘤中 Ki67 染色的免疫組織化學影像(放大 200 倍)。 所有人物 (8)