牛樟芝透過抑制肺癌細胞中的 STAT3 訊息傳遞路徑誘導抗腫瘤活性
圖
圖 1
ACEE 降低肺癌細胞的活力...
圖1
ACEE 透過誘導細胞凋亡來降低肺癌細胞的活力。 ( A )…
圖 1 ACEE 透過誘導細胞凋亡來降低肺癌細胞的活力。 (A) LLC 細胞以 ACEE (0.01–0.1%) 處理 24 小時,並使用 MTT 測定法監測細胞活力。 (B) ACEE 誘導 LLC 細胞凋亡。在流式細胞儀分析之前,將細胞用 ACEE 處理 24 小時並用膜聯蛋白 V/碘化丙啶 (PI) 染色。凋亡細胞定義為膜聯蛋白 V+/PI− 加膜聯蛋白 V+/PI+ 細胞。 (C) 在 ACEE 處理的 LLC 細胞中對 PARP、裂解的 PARP、裂解的 caspase-3、Bcl-2 和 Bax 進行蛋白質印跡。 β-肌動蛋白作為內部對照。 (D) 以光密度測定法測定 ACEE 處理的 LLC 細胞中蛋白質含量的相對 Bax/Bcl-2 比值。數據以一式兩份進行的三個實驗的平均值±SEM表示。 *P < 與對照乙醇處理細胞相比為 0.05。
圖 2
ACEE 抑制活化. ..
圖2
ACEE 抑制LLC 細胞中JAK2/STAT3 訊息傳遞路徑的活化。 ( A…
圖 2 ACEE 抑制 LLC 細胞中 JAK2/STAT3 訊號路徑的活化。(A) 細胞用 ACEE 處理 6 h。表達透過蛋白質印跡法檢查JAK2、p-STAT3、STAT3、p-Src、Src 和β-肌動蛋白的表達(B) 以光密度測定法對JAK2 的相對帶密度進行定量,並針對β -肌動蛋白進行標準化。實驗的平均值±SEM 表示。圖3
ACEE 誘導生存素下調…
圖3
ACEE 誘導下調LLC 細胞中生存素的變化和p53的上調。 (…
圖3 ACEE誘導LLC細胞中survivin下調和p53上調。(A)ACEE處理細胞6 h,survivin蛋白表達量(B) 透過光密度測定法定量存活蛋白的相對條帶密度並標準化為β-肌動蛋白(C) 將細胞以ACEE 處理24 小時。 b>D) 以光密度測定法對p53 的相對條帶密度進行定量,並將數據標準化為β-肌動蛋白。 4ACEE 抑制...
圖4
ACEE 抑制LLC 荷瘤小鼠的腫瘤生長。 ( A ) 時間表...
圖 4 ACEE 抑制 LLC 荷瘤小鼠的腫瘤生長。 (A) 體內實驗時間表。將 LLC-LT 細胞接種到 C57BL/6 小鼠的右後爪。 ACEE(0.5 和 1%)每週口服五次。第 15 天切除原發腫瘤,並在第 45 天處死小鼠。 (C) 在第 3、6、9、12 和 15 天使用數位卡尺評估載體和 ACEE 治療小鼠中發生的 LLC 爪腫瘤的體積 (mm3)。 SEM(每組n = 5)。 **P < 0.01 與車輛組相比。
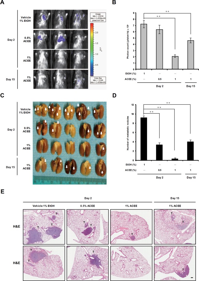
圖5
ACEE抑制肺轉移...
圖5
ACEE在體內抑制LLC細胞的肺轉移。 ( A )…
圖5 ACEE在體內抑制LLC細胞肺轉移。 (A) 使用生物發光 IVIS 成像系統取得對照組小鼠和 ACEE 處理小鼠的生物發光影像。色標描繪了光子通量(光子/秒/cm2/球面度)。 (B) 代表第 45 天體內腫瘤生長的生物發光訊號強度 (p/s/cm2/s)。對LLC腫瘤的抑製作用。白色箭頭表示轉移結節。 (D)各組LLC細胞形成的肺轉移結節的數量。 (E)代表性肺組織切片以H&E染色。腫瘤組織以“T”標記。比例尺 = 200 μm。數據表示為平均值±SEM (n=5)。 **P < 0.01 與車輛組相比。
圖6
ACEE抑制肺部腫瘤生長...
圖6
ACEE 透過誘導caspase-3 裂解抑制體內肺腫瘤生長,且...
圖6 ACEE 透過誘導裂解抑制體內肺腫瘤生長caspase-3 並降低 P-STAT3 水平。免疫組織化學染色用於檢測小鼠腫瘤組織中裂解的 caspase-3 和 P-STAT3 水平。在第 45 天從對照載體和 ACEE 處理的小鼠獲得的腫瘤切片中,LLC 細胞的裂解 caspase-3 或 P-STAT3 染色呈陽性的代表性圖像。