牛樟芝萃取物對照射所致急性肝炎的保護作用
Abstract
肝細胞癌的放射治療會引起嚴重的副作用,包括急性肝炎和慢性纖維化。補充和替代醫學(CAM)已成為疾病管理中整合醫學的重要組成部分。牛樟芝(AC)是一種原產於台灣的名貴藥用真菌,具有抗氧化、舒血管、抗發炎、抗肝炎、抗癌等功效。在本文中,我們評估了牛樟芝乙醇萃取物(ACE)對正常肝細胞系 CL48 和荷瘤小鼠放射毒性的保護作用。在 CL48 中,ACE 透過誘導 Nrf2 和下游氧化還原系統酶消除輻射誘導的活性氧 (ROS),從而保護細胞。 ACE 的保護作用也透過減輕放射線誘發的急性肝炎而在荷瘤小鼠中得到證實。 ACE 還可以保護小鼠免受 CCl₄ 誘發的肝炎。由於放射線和CCl₄ 都會產生自由基,這些結果表明ACE 可能含有保護正常肝細胞免受自由基攻擊的活性成分,並可能在放射治療期間使肝細胞癌(HCC) 患者受益。 >
圖
圖1
牛樟芝的保護作用...
圖1
牛樟芝萃取物(ACE)對人體正常輻射的保護作用...
圖1 保護作用牛樟芝萃取物 (ACE) 對人類正常肝臟 CL48 細胞的輻射作用。 (A) CL48 中輻射的細胞毒性。以不同劑量(0、5、10、15 和 20 Gy)的照射處理細胞,並依照指定的時間間隔透過血球計數器進行計數。 (B) 最佳 ACE 劑量的決定。用不同濃度的ACE處理細胞24小時或48小時,然後用3-(4,5-二甲基噻唑-2-基)-2,5-二苯基溴化四唑(MTT)測定細胞存活率。對於對照組,每次 ACE 處理實驗均使用相同濃度的乙醇。 (C) ACE 對放射線的保護作用。細胞以不同濃度的ACE預處理16小時,然後進行不同劑量的照射; 48小時後以MTT測定對其進行評估。透過MTT測定評估細胞存活率。結果來自三個獨立實驗;每個實驗一式三份進行。 **,p<與對照組相比,0.01。
圖2
< p> ACE 對...的保護作用圖2
ACE 對輻射誘導的細胞凋亡的保護作用。 CL48 細胞經過各種預處理…
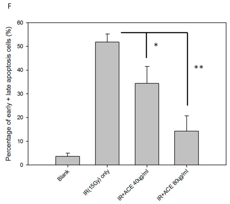
圖 2 ACE 對輻射誘導的細胞凋亡的保護作用。 CL48細胞以不同濃度的ACE預處理16小時,然後以15Gy照射。 48小時後收穫細胞用於測定caspase-3活性(A)、caspase-8活性(B)和caspase-9活性(C< /b >)。也顯示了三種 caspase 活性相對於各個對照組的倍數差異 (D)。對於細胞凋亡分析,處理後 30 小時收穫細胞,然後用 PI 和膜聯蛋白 V (E) 染色。結果代表三個獨立實驗。早期和晚期凋亡細胞百分比的統計分析(F)。 *,p< 0.05; **,p< 0.01,與照射的 ACE 0 μg/mL 對照組比較。
圖2
< p> ACE 對...的保護作用圖2
ACE 對輻射誘導的細胞凋亡的保護作用。 CL48 細胞經過各種預處理…
圖 2 ACE 對輻射誘導的細胞凋亡的保護作用。 CL48細胞以不同濃度的ACE預處理16小時,然後以15Gy照射。 48小時後收穫細胞用於測定caspase-3活性(A)、caspase-8活性(B)和caspase-9活性(C< /b >)。也顯示了三種 caspase 活性相對於各個對照組的倍數差異 (D)。對於細胞凋亡分析,處理後 30 小時收穫細胞,然後用 PI 和膜聯蛋白 V (E) 染色。結果代表三個獨立實驗。早期和晚期凋亡細胞百分比的統計分析(F)。 *,p< 0.05; **,p< 0.01,與照射的 ACE 0 μg/mL 對照組比較。
圖3
< p> 直接自由基清除能力的檢查...圖3
ACE 直接自由基清除活性的檢查。 DPPH自由基清除活性...
圖3 ACE直接自由基清除活性的檢查。分析了 N-乙醯基-L-半胱氨酸 (NAC) (A) 和 ACE (B) 的 DPPH 自由基清除活性。結果從三個獨立實驗獲得,每個實驗一式三份進行。在有或沒有ACE 或(N-乙醯基-L-半胱氨酸) (NAC) 的情況下測量磷酸鹽緩衝鹽水(PBS) 中的5,5-二甲基-1-吡咯啉-N -氧化物(DMPO) 的ESR 光譜( 200 μM) (C) 並以劑量依賴性方式進行繪圖和比較 (D)。
圖4
< p> 活性氧(ROS) 清除…圖4
CL48 細胞中ACE 的活性氧(ROS) 清除活性。被…
圖4 ACE在CL48細胞中的活性氧(ROS)清除活性。在依照材料與方法部分所述進行處理和收穫後,與 2',7'-二氯螢光素二乙酸酯 (DCFH-DA) 孵育 15 分鐘後以流式細胞儀對細胞進行分析。 (A) 未經處理的對照細胞,(B) 僅經過IR 處理,(C) 僅經過H2O2 處理,(D b>) 在IR 前用NAC 預處理,(E) 在IR 前用ACE 40 μg/mL 預處理,(F) 用ACE 80 μg 預處理IR 前的 /mL。 (G) B、E、F 直方圖組合顯示 ACE 的劑量依賴性 ROS 清除活性。 (H) 對照螢光強度分別隨 40 μg/mL 和 80 μg/mL ACE 變化的倍數。
圖5
< p> 氧化還原相關酵素的表達和活性…圖5
IR 和/或ACE 後CL48 肝細胞氧化還原相關酶的表達和活性譜…
圖 5 IR 和/或 ACE 處理後 CL48 肝細胞的氧化還原相關酵素表現和活性特徵。有或沒有ACE預處理16小時,用15 Gy劑量照射細胞,24小時後收穫細胞用於RT-PCR(A)、Western blot(B) 、總超氧化物歧化酶(SOD) 活性(C) 和穀胱甘肽過氧化物酶(GPx) 活性(D) 分析。結果從三個獨立實驗獲得,每個實驗一式三份進行。 **,p< 0.01,與僅 IR 對照組相比。
圖6
< p> 輻照誘導核因子增強...圖6
輻照誘導核因子erythroid-2相關因子(Nrf2)表達與核易位增強... < /p>
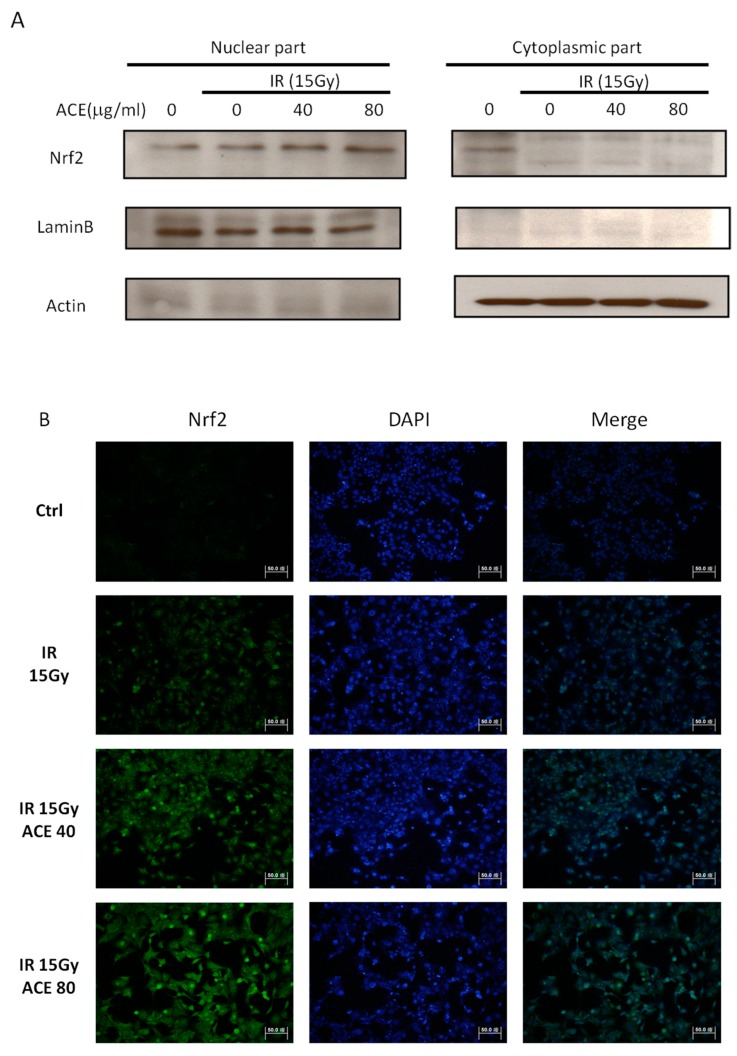
圖6 ACE處理增強輻射誘導的核因子紅血球2相關因子(Nrf2)表現及核轉位。有或沒有ACE預處理16小時,用15 Gy劑量照射CL48細胞,24小時後收穫細胞進行Western blot(A)和免疫螢光染色(B,左)Nrf2。玻片以4',6-二脒基-2-苯基吲哚(DAPI)(PBS 中300 nM)複染(B,中)及合併影像(B ,右) )。 (C) 繪製了核內 Nrf2 陽性率。結果是從每組三個獨立實驗的隨機場中獲得的。 *,p< 0.05; **,p< 0.01,與僅 IR 組相比。
圖6
< p> 輻照誘導核因子增強...圖6
輻照誘導核因子erythroid-2相關因子(Nrf2)表達與核易位增強... < /p>
圖6 ACE處理增強輻射誘導的核因子紅血球2相關因子(Nrf2)表現及核轉位。有或沒有ACE預處理16小時,用15 Gy劑量照射CL48細胞,24小時後收穫細胞進行Western blot(A)和免疫螢光染色(B,左)Nrf2。玻片以4',6-二脒基-2-苯基吲哚(DAPI)(PBS 中300 nM)複染(B,中)及合併影像(B ,右) )。 (C) 繪製了核內 Nrf2 陽性率。結果是從每組三個獨立實驗的隨機場中獲得的。 *,p< 0.05; **,p< 0.01,與僅 IR 組相比。
圖7
< p> ACE 減輕了急性肝炎...圖7
ACE 減輕了輻照引起的急性肝損傷中的急性肝炎標記。 (…
圖7 ACE減輕了輻照引起的急性肝損傷中的急性肝炎標記。(A)正交異性肝癌荷瘤小鼠模型實驗方案。輻照後48小時,採集血清樣本每24 小時監測肝炎標記天門冬胺酸轉氨酶(AST) (B) 和丙胺酸轉氨酶(ALT) (C) ,處死後96 小時收穫肝組織,蘇木精和伊紅(H&E) 染色用於形態學檢測肝臟炎症程度(黑線內並標有星號的區域)(D) 和免疫組織化學(IHC) 染色用於Nrf2 檢測(F) 從每組的三個小鼠肝組織切片的隨機區域中獲得結果。*,p < 0.01,與IR15Gy組別比較。 p> ACE 減輕急性肝炎…圖7
ACE 減輕輻照引起的急性肝損傷中的急性肝炎標記。 (…
圖7 ACE減輕了輻照引起的急性肝損傷中的急性肝炎標記。(A)正交異性肝癌荷瘤小鼠模型實驗方案。輻照後48小時,採集血清樣本每24 小時監測肝炎標記天門冬胺酸轉氨酶(AST) (B) 和丙胺酸轉氨酶(ALT) (C) ,處死後96 小時收穫肝組織,蘇木精和伊紅(H&E) 染色用於形態學檢測肝臟炎症程度(黑線內並標有星號的區域)(D) 和免疫組織化學(IHC) 染色用於Nrf2 檢測(F) 從每組的三個小鼠肝組織切片的隨機區域中獲得結果。*,與IR15Gy 組相比, p<0.01。