4-Acetylantroquinonol B enhances cell death and inhibits autophagy by downregulating the PI3K/Akt/MDR1 pathway in gemcitabine-resistant pancreatic cancer cells
Abstract
Gemcitabine (GEM) is a typical chemotherapeutic drug used to treat pancreatic cancer, but GEM resistance develops within weeks after chemotherapy. Hence, the development of a new strategy to overcome drug resistance is urgent. 4-Acetylantroquinonol B (4-AAQB), a ubiquinone derived from Taiwanofungus camphoratus, has hepatoprotective, anti-obesity, and antitumor activities. However, the role of 4-AAQB in enhancing GEM sensitivity is unclear. This study aimed to determine the underlying mechanisms by which 4-AAQB enhances cytotoxicity and GEM sensitivity. Cell viability was dramatically reduced by 4-AAQB (2 and 5 µM) treatment in the MiaPaCa-2 and GEM-resistant MiaPaCa-2 (MiaPaCa-2GEMR) human pancreatic cancer cells. 4-AAQB led to cell cycle arrest, upregulated the levels of reactive oxygen species (ROS), promoted apoptosis, and inhibited autophagy, which subsequently enhanced GEM chemosensitivity by suppressing the receptor for advanced glycation end products (RAGE)/high mobility group box 1 (HMGB1)-initiated PI3K/Akt/multidrug resistance protein 1 (MDR1) signaling pathway in both cell lines. Vascular endothelial growth factor A (VEGFA) expression, cell migration, and invasion were also inhibited by the 4-AAQB incubation. Overall, this combination treatment strategy might represent a novel approach for GEM-resistant pancreatic cancer.
Figures
Figure 1.
4-AAQB treatment inhibits cell cycle…
Figure 1.
4-AAQB treatment inhibits cell cycle progression and viability. (A) Structure of 4-AAQB. (B)…
Figure 1. 4-AAQB treatment inhibits cell cycle progression and viability. (A) Structure of 4-AAQB. (B) MiaPaCa-2 and (C) MiaPaCa-2GEMR cell viability was determined using MTT assays. Cell cycle analysis of (D) MiaPaCa-2 and (E) MiaPaCa-2GEMR cells was carried out using flow cytometry. *P<0.05, **P<0.01, and ***P<0.001 vs. the untreated control cells. 4-AAQB, 4-Acetylantroquinonol B; GEMR, gemcitabine-resistant.
Figure 2.
4-AAQB promotes apoptosis in MiaPaCa-2…
Figure 2.
4-AAQB promotes apoptosis in MiaPaCa-2 and MiaPaCa-2 GEMR cells. The cells were treated…
Figure 2. 4-AAQB promotes apoptosis in MiaPaCa-2 and MiaPaCa-2GEMR cells. The cells were treated with the indicated concentrations of 4-AAQB for 48 h. Annexin V/propidium iodide staining was carried out to detect apoptotic cells using flow cytometry. *P<0.05 vs. the untreated control cells. 4-AAQB, 4-Acetylantroquinonol B; GEMR, gemcitabine-resistant; FITC, fluorescein isothiocyanate; EA, early apoptosis; LA, late apoptosis.
Figure 3.
4-AAQB upregulates the expression of…
Figure 3.
4-AAQB upregulates the expression of apoptosis-associated proteins in MiaPaCa-2 and MiaPaCa-2 GEMR cells.…
Figure 3. 4-AAQB upregulates the expression of apoptosis-associated proteins in MiaPaCa-2 and MiaPaCa-2GEMR cells. The cells were treated with the indicated concentrations of 4-AAQB for 48 h. (A) The expression levels of apoptosis-associated proteins (Bcl-xL and Bax) were assessed using western blotting. (B and C) Semi-quantification of Bcl-xL and Bax protein expression. (D) Bax/Bcl-xL ratio. *P<0.05 vs. the untreated control cells. 4-AAQB, 4-Acetylantroquinonol B; GEMR, gemcitabine-resistant.
Figure 4.
4-AAQB treatment downregulates the levels…
Figure 4.
4-AAQB treatment downregulates the levels of autophagy-associated proteins in MiaPaCa-2 and MiaPaCa-2 GEMR…
Figure 4. 4-AAQB treatment downregulates the levels of autophagy-associated proteins in MiaPaCa-2 and MiaPaCa-2GEMR cells. (A) The expression of Atg5, Beclin-1 and LC3 II was analyzed using western blotting. (B-D) Semi-quantification of Atg5, Beclin-1 and LC3 II protein levels. *P<0.05 vs. the untreated control cells. 4-AAQB, 4-Acetylantroquinonol B; GEMR, gemcitabine-resistant; Atg5, autophagy-related 5.
Figure 5.
4-AAQB downregulates the expression of…
Figure 5.
4-AAQB downregulates the expression of the PI3K, Akt and Vps34 proteins in MiaPaCa-2…
Figure 5. 4-AAQB downregulates the expression of the PI3K, Akt and Vps34 proteins in MiaPaCa-2 and MiaPaCa-2GEMR cells. (A) The levels of P-PI3K, PI3K, p-Akt and Akt were analyzed using western blotting. (B) Semi-quantification of p-PI3K/PI3K protein levels. (C) Semi-quantification of p-Akt/Akt protein levels. (D) The expression of Vps34 was analyzed using western blotting. (E) Semi-quantification of Vps34 protein levels. *P<0.05 and **P<0.01 vs. the untreated control cells. 4-AAQB, 4-Acetylantroquinonol B; GEMR, gemcitabine-resistant; p-, phosphorylated; Vps34, phosphatidylinositol 3-kinase catalytic subunit type 3.
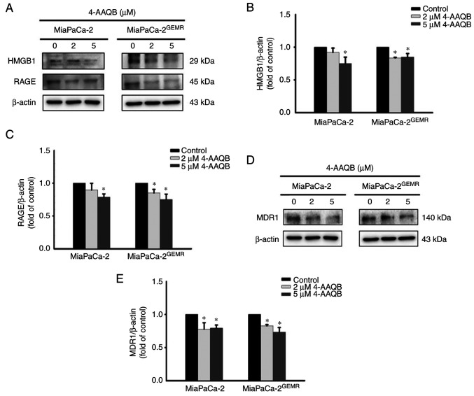
Figure 6.
4-AAQB treatment downregulates HMGB1, RAGE…
Figure 6.
4-AAQB treatment downregulates HMGB1, RAGE and MDR1 protein expression. (A) The expression of…
Figure 6. 4-AAQB treatment downregulates HMGB1, RAGE and MDR1 protein expression. (A) The expression of HMGB1 and RAGE was analyzed using western blotting. (B and C) Semi-quantification of HMGB1 and RAGE protein levels. (D) The expression of MDR1 was analyzed using western blotting. (E) Semi-quantification of MDR1 protein levels. *P<0.05 vs. the untreated control cells. 4-AAQB, 4-Acetylantroquinonol B; GEMR, gemcitabine-resistant; HMGB1, high mobility group box 1 protein; MDR1, multidrug resistance protein 1; RAGE, receptor for advanced glycation end-products.
Figure 7.
4-AAQB treatment leads to cellular…
Figure 7.
4-AAQB treatment leads to cellular ROS accumulation. MiaPaCa-2 and MiaPaCa-2 GEMR cells were…
Figure 7. 4-AAQB treatment leads to cellular ROS accumulation. MiaPaCa-2 and MiaPaCa-2GEMR cells were treated with the indicated concentrations of 4-AAQB and GEM for 48 h. The ROS levels of (A) MiaPaCa-2 and (B) MiaPaCa-2GEMR cells were measured using a DCFH-DA probe. *P<0.05 and **P<0.01 vs. the untreated control cells; ##P<0.01 and ###P<0.001 vs. the gemcitabine treated cells; @P<0.05 vs. the 4-AAQB treated cells. 4-AAQB, 4-Acetylantroquinonol B; GEMR, gemcitabine-resistant; ROS, reactive oxygen species.
Figure 8.
4-AAQB enhances chemosensitivity to gemcitabine.…
Figure 8.
4-AAQB enhances chemosensitivity to gemcitabine. (A and B) MiaPaCa-2 and MiaPaCa-2 GEMR cells…
Figure 8. 4-AAQB enhances chemosensitivity to gemcitabine. (A and B) MiaPaCa-2 and MiaPaCa-2GEMR cells were treated with the indicated concentrations of 4-AAQB and GEM for 48 h. The viability of (A) MiaPaCa-2 and (B) MiaPaCa-2GEMR cells was determined using MTT assays. (C and D) The cells were pretreated with 4-AAQB (2 and 5 µM) for 48 h and then incubated with GEM for another 48 h. The viability of (C) MiaPaCa-2 and (D) MiaPaCa-2GEMR cells was determined using MTT assays. *P<0.05 **P<0.01, and ***P<0.001 vs. the untreated control cells; #P<0.05 and ##P<0.01 vs. the gemcitabine treated cells; @P<0.05 vs. the 4-AAQB treated cells. 4-AAQB, 4-Acetylantroquinonol B; GEMR, gemcitabine-resistant.
Figure 9.
4-AAQB downregulates VEGFA expression and…
Figure 9.
4-AAQB downregulates VEGFA expression and inhibits cell migration. (A) The expression of the…
Figure 9. 4-AAQB downregulates VEGFA expression and inhibits cell migration. (A) The expression of the VEGFA protein was analyzed using western blotting. (B) Semi-quantification of VEGFA protein levels. (C and E) Cell migration was assessed using a wound-healing assay. Multiple images were captured of each well at various time points. Magnification, ×100. (D and F) The migration distances were recorded and calculated using ImageJ software. *P<0.05 **P<0.01, and ***P<0.001 vs. the untreated control cells; #P<0.05 and ##P<0.01 vs. the gemcitabine treated cells; @P<0.05 vs. the 4-AAQB treated cells. 4-AAQB, 4-Acetylantroquinonol B; GEMR, gemcitabine-resistant.
Figure 10.
4-AAQB inhibits the invasiveness of…
Figure 10.
4-AAQB inhibits the invasiveness of MiaPaCa-2 and MiaPaCa-2 GEMR cells. Cells were treated…
Figure 10. 4-AAQB inhibits the invasiveness of MiaPaCa-2 and MiaPaCa-2GEMR cells. Cells were treated with 4-AAQB (2 and 5 µM) for 48 h. (A) MiaPaCa-2 cell invasion was assessed using a Transwell assay. Representative images of the invasive cells are shown. (B) The number of invasive MiaPaCa-2 cells was calculated. (C) MiaPaCa-2GEMR cell invasion was assessed using a Transwell assay. Representative images of the invasive cells are shown. (D) The number of invasive MiaPaCa-2GEMR cells was calculated. *P<0.05 and **P<0.01 vs. the untreated control cells; #P<0.05, ##P<0.01, and ###P<0.001 vs. the gemcitabine treated cells; @P<0.05 and @@P<0.01 vs. the 4-AAQB treated cells. 4-AAQB, 4-Acetylantroquinonol B; GEMR, gemcitabine-resistant. All figures (10)